当前位置:
首页
>
政府信息公开
>
乡镇街道
>
伍市镇
>
财政信息
索 引 号:106/2020-1704269
发布机构:伍市镇
生成日期:2020-05-27 09:42:19.0
公开日期:2020-05-27
公开方式:政府网站
公开范围:全部公开
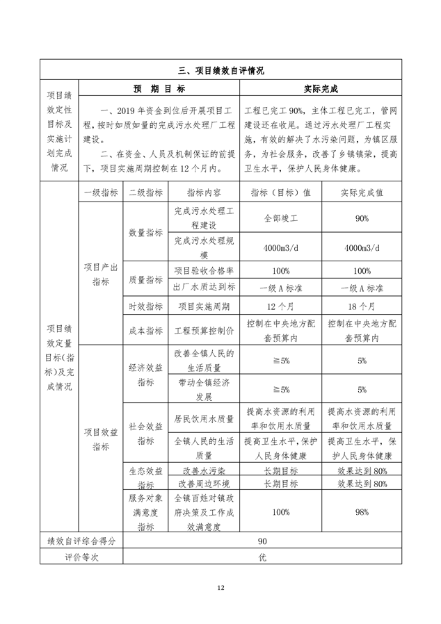
平江县伍市镇人民政府2019年绩效自评报告
来源:伍市镇
2020-05-27 09:42
|
|
|
|