当前位置:
首页
>
政府信息公开
>
乡镇街道
>
龙门镇
>
财政信息
索 引 号:107/2021-1802115
发布机构:龙门镇
生成日期:2021-03-25 16:52:13.0
公开日期:2021-03-25
公开方式:政府网站
公开范围:全部公开
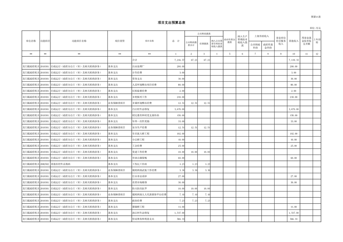
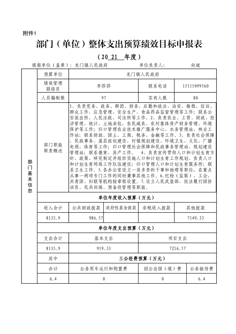
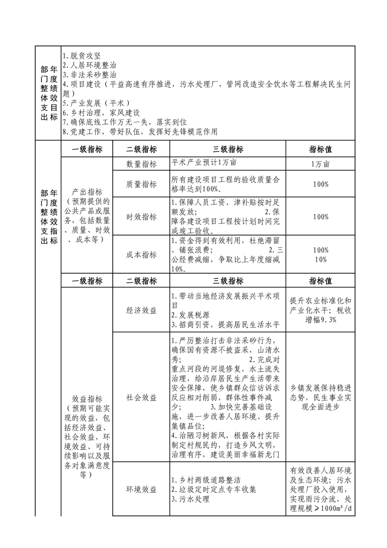
龙门镇2021年部门预算公开
来源:龙门镇
2021-03-25 16:52
|
|
|
|