当前位置:
首页
>
政府信息公开
>
乡镇街道
>
木金乡
>
财政信息
索 引 号:108/2021-1984993
发布机构:木金乡
生成日期:2021-08-13 08:18:55.0
公开日期:2021-08-13
公开方式:政府网站
公开范围:全部公开
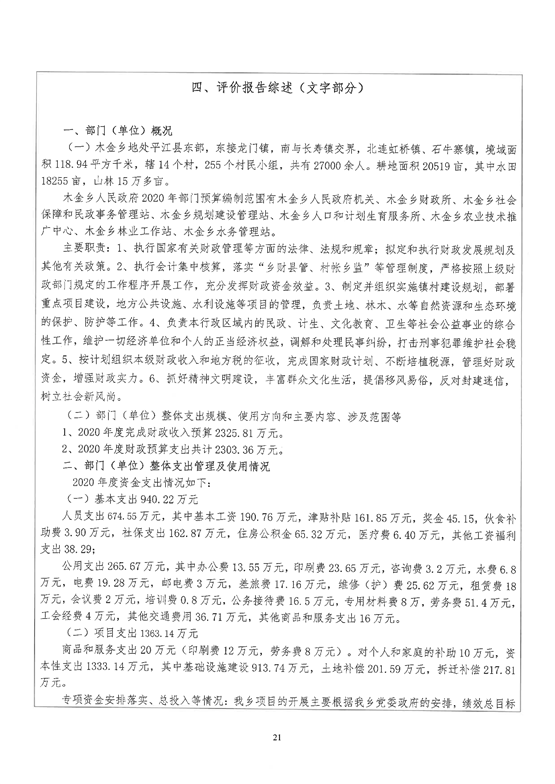
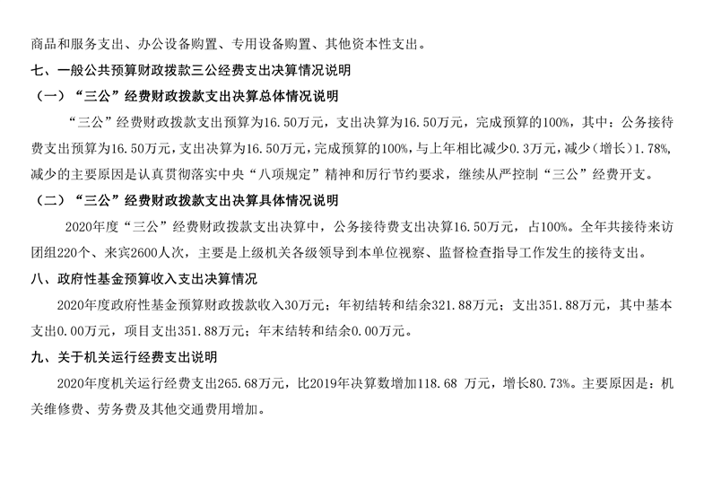
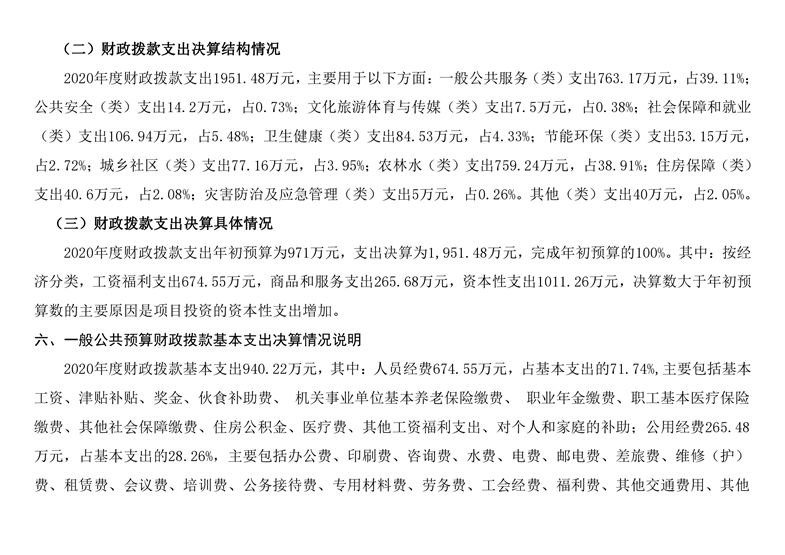
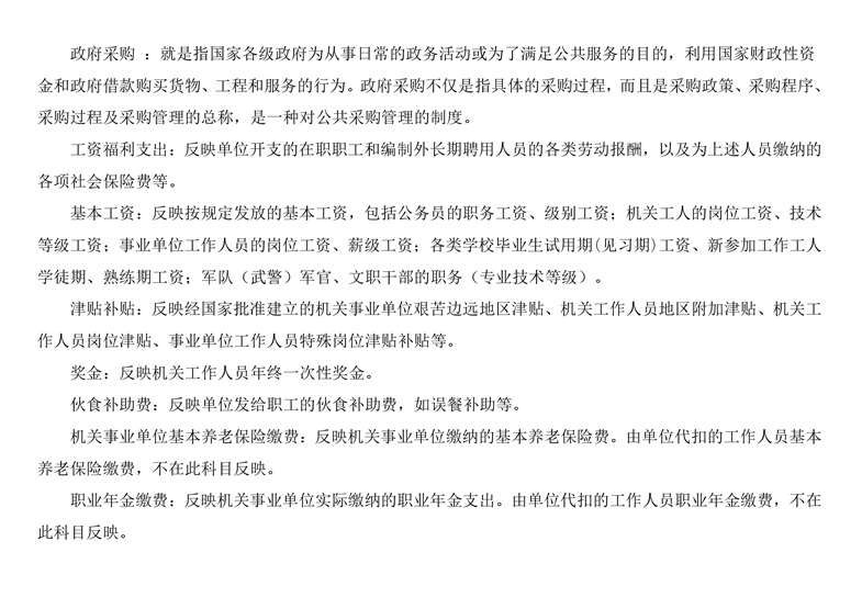
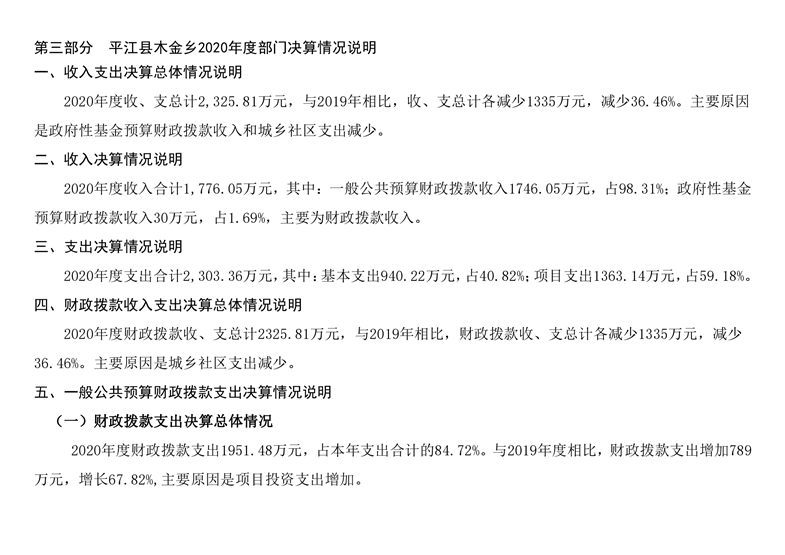
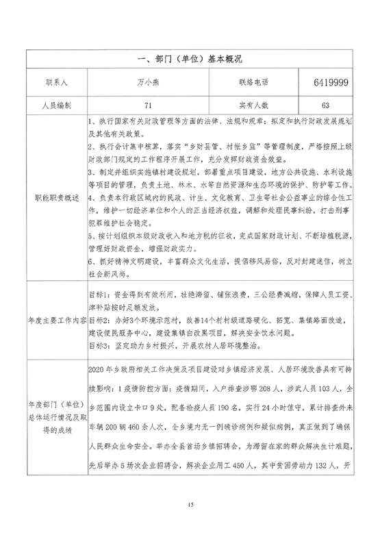
平江县木金乡人民政府2020年度部门决算公开
来源:木金乡
2021-08-13 08:18
|
|
|
|