当前位置:
首页
>
政府信息公开
>
乡镇街道
>
石牛寨镇
>
财政信息
索 引 号:109/2019-1494700
发布机构:石牛寨镇
生成日期:2019-03-15 09:08:07.0
公开日期:2019-03-15
公开方式:政府网站
公开范围:全部公开
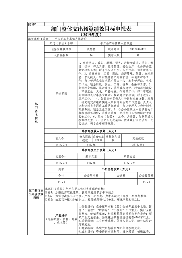
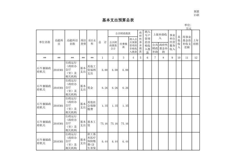
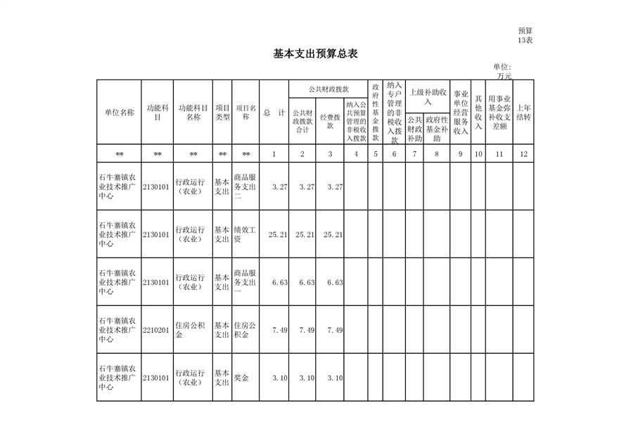
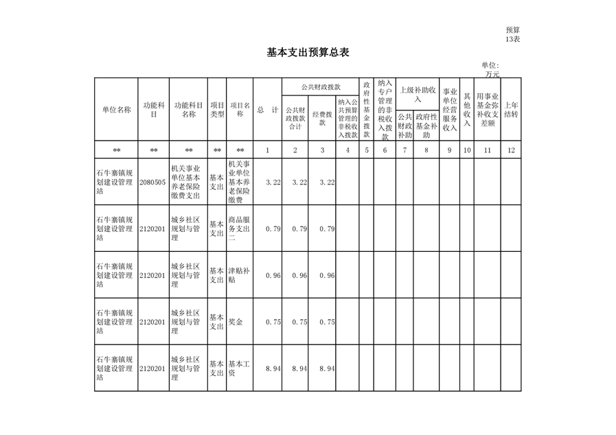
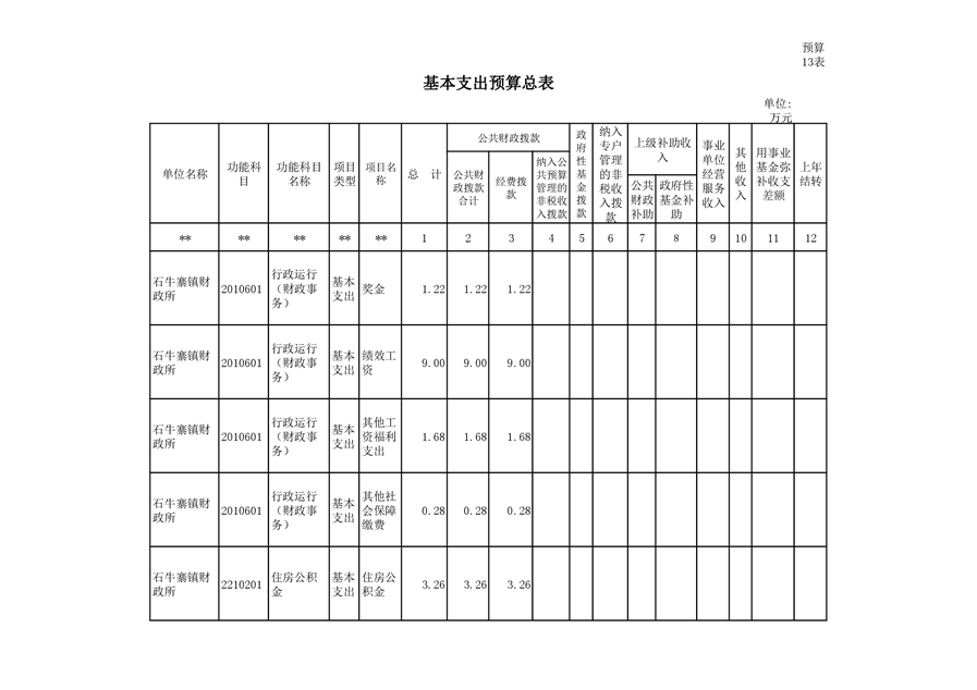
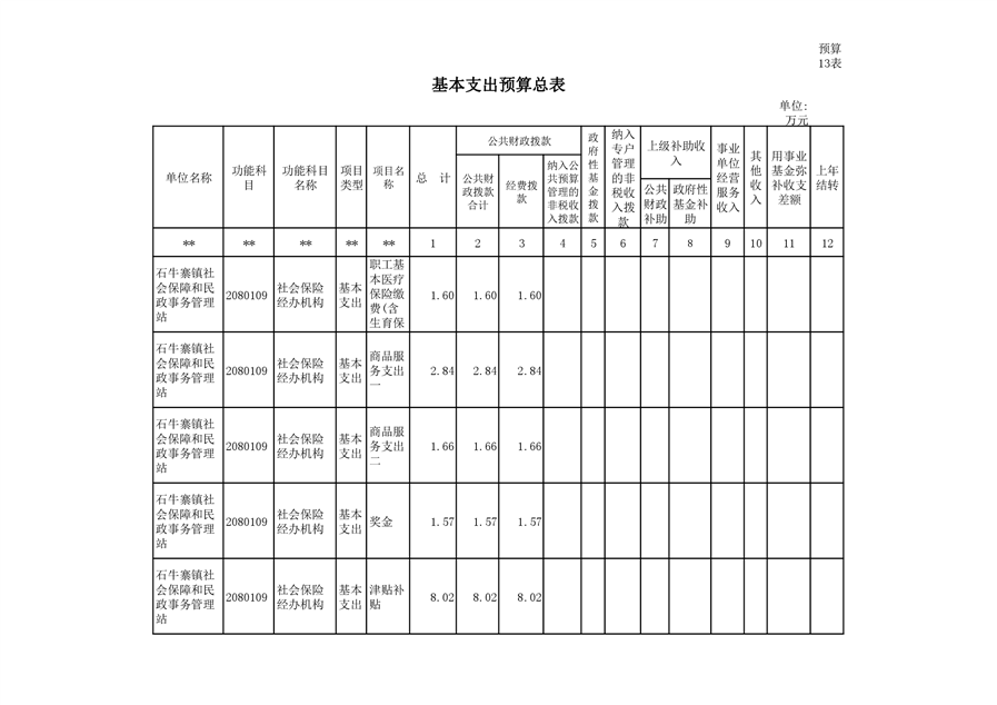
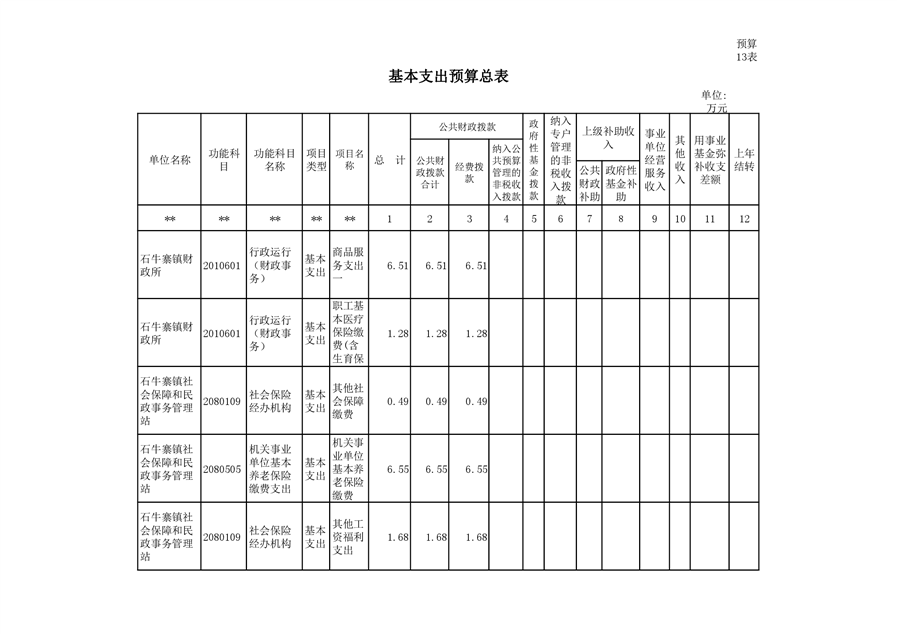
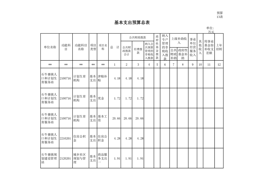
平江县石牛寨镇2019年部门预算编报说明
来源:石牛寨镇
2019-03-15 09:08
|
|
|
|