当前位置:
首页
>
政府信息公开
>
乡镇街道
>
石牛寨镇
>
财政信息
索 引 号:109/2021-1804756
发布机构:石牛寨镇
生成日期:2021-03-25 11:45:24.0
公开日期:2021-03-25
公开方式:政府网站
公开范围:全部公开
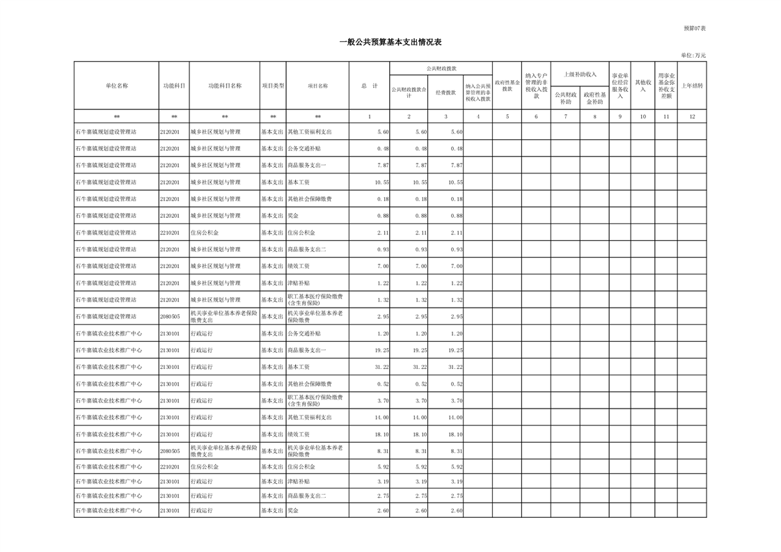
平江县石牛寨镇2021年部门预算公开编报说明
来源:石牛寨镇
2021-03-25 11:45
|
|
|
|