当前位置:
首页
>
政府信息公开
>
乡镇街道
>
南江镇
>
财政信息
索 引 号:110/2020-1703696
发布机构:南江镇
生成日期:2020-05-26 11:05:37.0
公开日期:2020-05-26
公开方式:政府网站
公开范围:全部公开
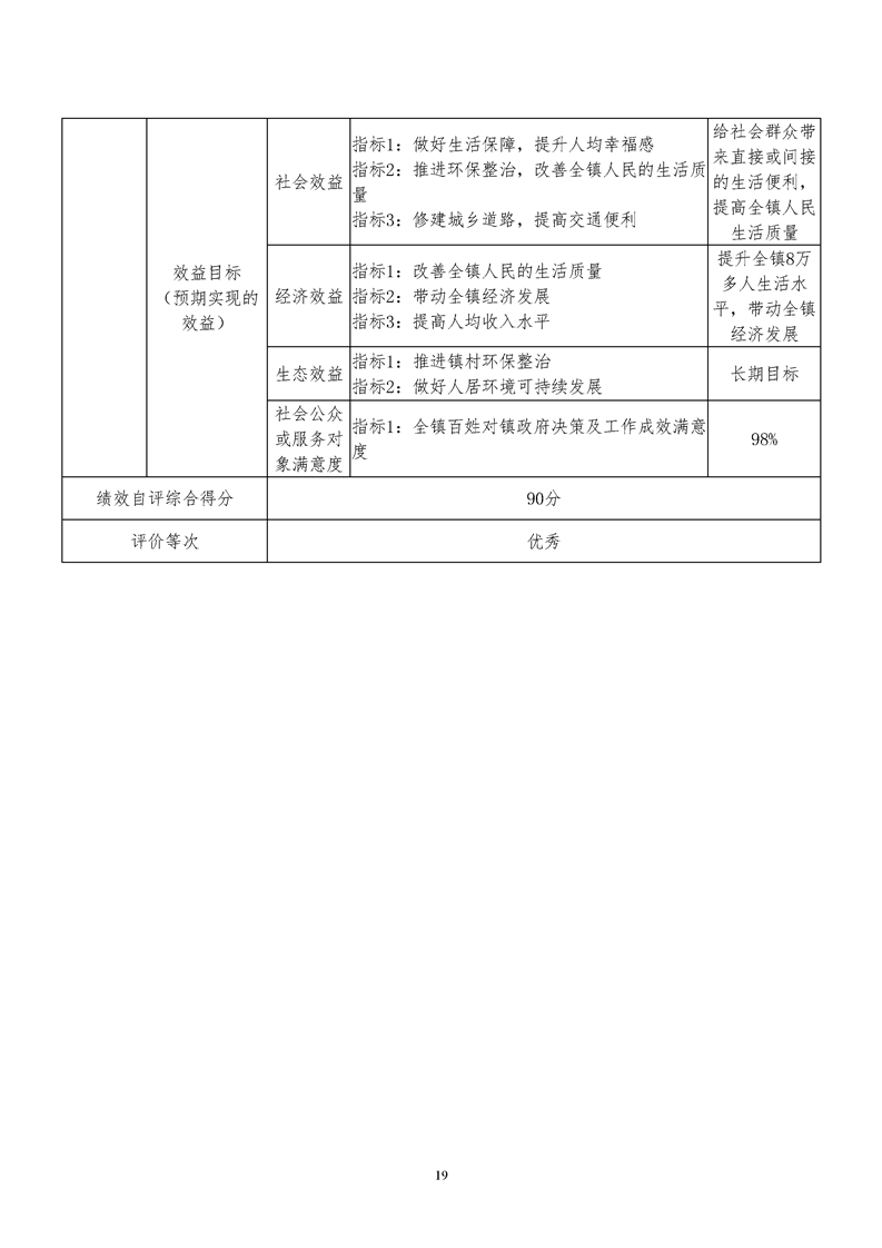
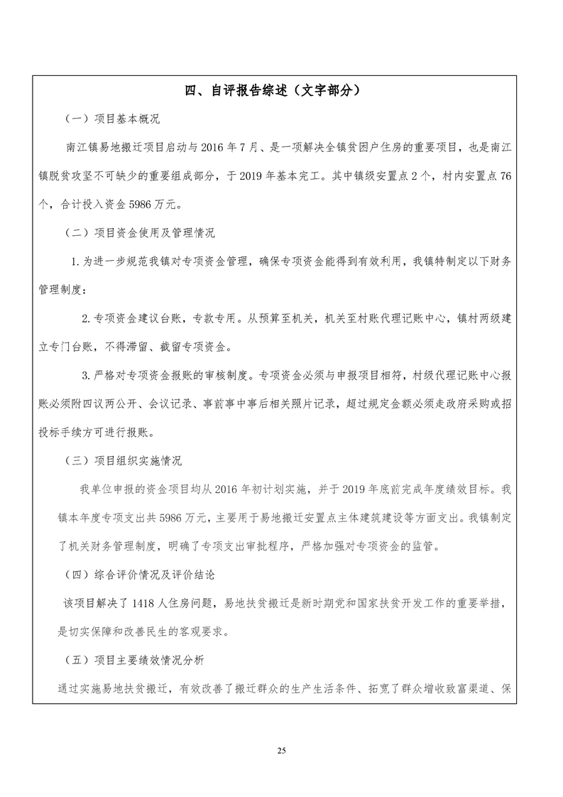
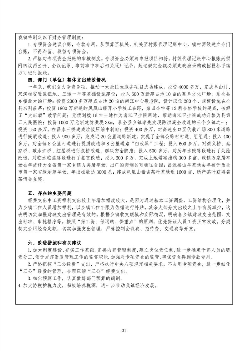
南江镇2019年绩效自评整体支出和项目支出表
来源:南江镇
2020-05-26 11:05
|
|
|
|