当前位置:
首页
>
政府信息公开
>
乡镇街道
>
长寿镇
>
财政信息
索 引 号:113/2021-1808435
发布机构:长寿镇
生成日期:2021-04-15 16:52:38.0
公开日期:2021-04-15
公开方式:政府网站
公开范围:全部公开
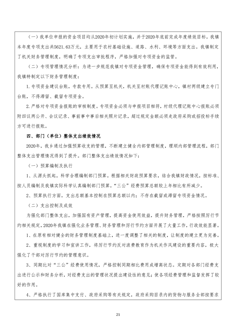
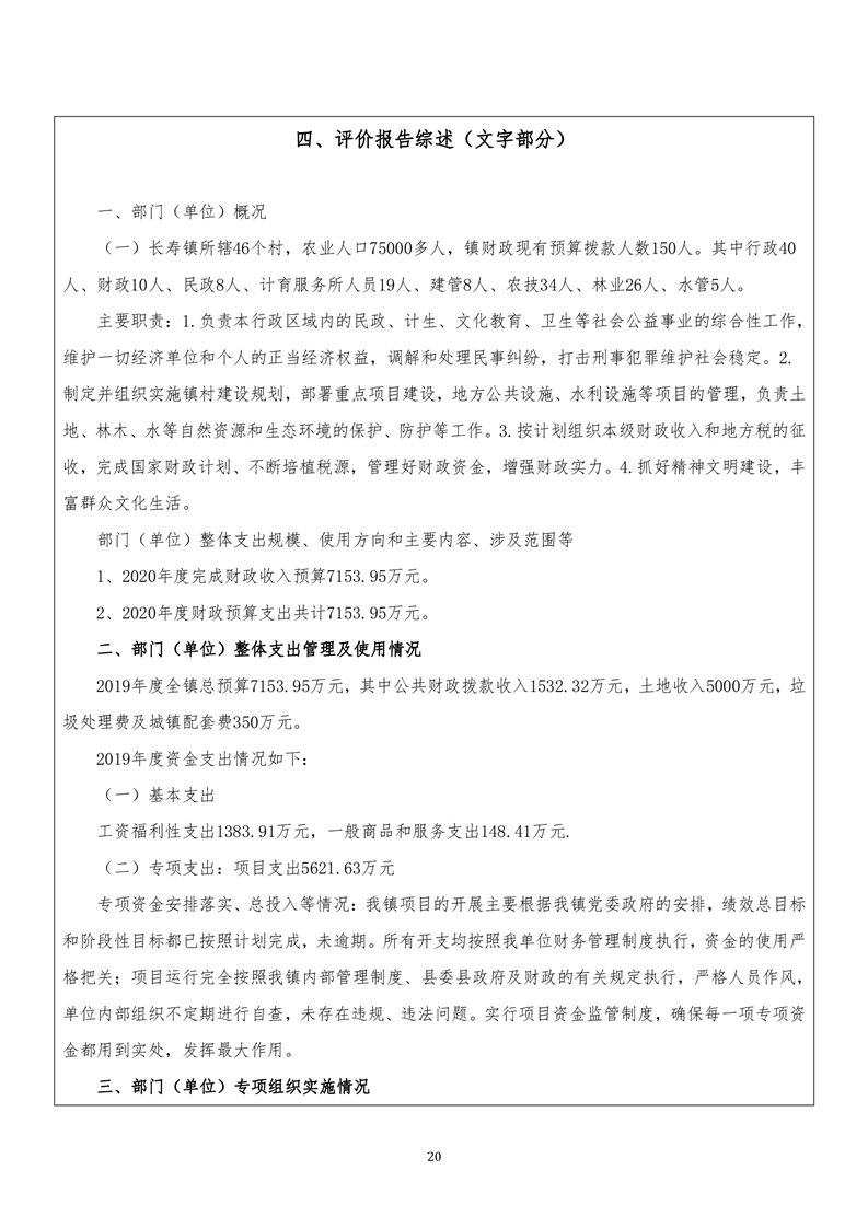
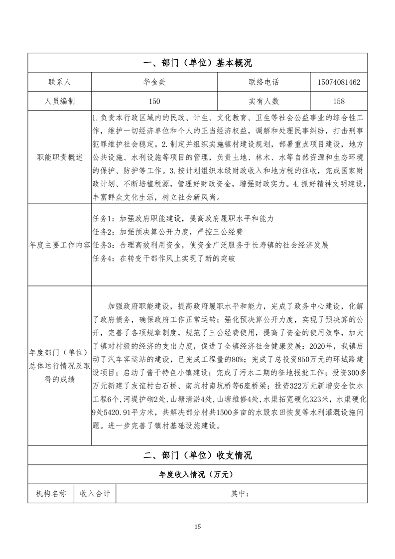
长寿镇2020绩效自评整体支出表
来源:长寿镇
2021-04-15 16:52
|
|
|
|