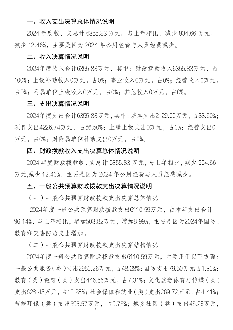
当前位置:
首页
>
政府信息公开
>
乡镇街道
>
长寿镇
>
财政信息
索 引 号:113/2025-2310342
发布机构:长寿镇
生成日期:2025-08-26 17:11:53.0
公开日期:2025-08-26
公开方式:政府网站
公开范围:全部公开
2024年湖南省岳阳市平江县长寿镇人民政府部门决算公开
来源:长寿镇
2025-08-26 17:11
|
|
|
|