当前位置:
首页
>
政府信息公开
>
乡镇街道
>
童市镇
>
财政信息
索 引 号:115/2020-1705427
发布机构:童市镇
生成日期:2020-05-25 14:47:57.0
公开日期:2020-05-25
公开方式:政府网站
公开范围:全部公开
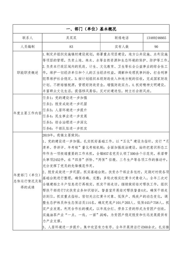
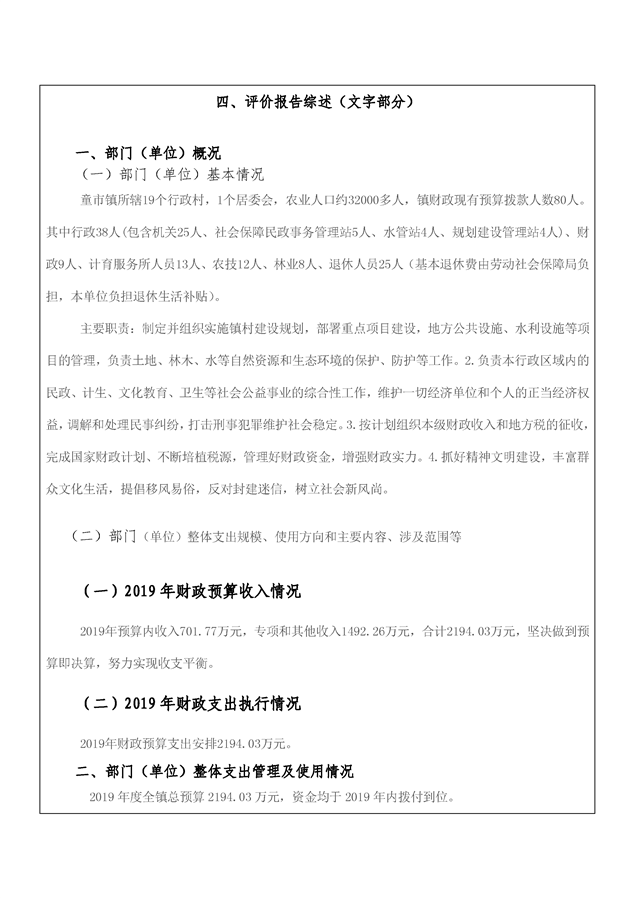
平江县童市镇2019年度整体支出绩效自评
来源:童市镇
2020-05-25 14:47
|
|
|
|