当前位置:
首页
>
政府信息公开
>
乡镇街道
>
童市镇
>
财政信息
索 引 号:115/2021-1880116
发布机构:童市镇
生成日期:2021-11-23 16:23:31.0
公开日期:2021-11-23
公开方式:政府网站
公开范围:全部公开
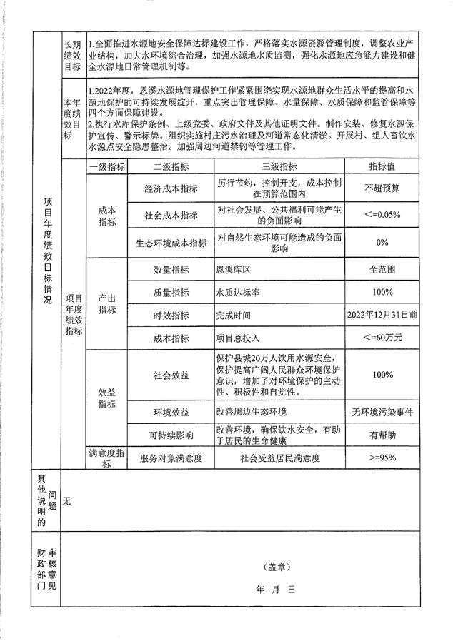
童市镇人民政府2022年度部门预算编报说明
来源:童市镇
2021-11-23 16:23
|
|
|
|