当前位置:
首页
>
政府信息公开
>
乡镇街道
>
童市镇
>
财政信息
索 引 号:115/2022-1989620
发布机构:童市镇
生成日期:2022-09-22 09:27:08.0
公开日期:2022-09-22
公开方式:政府网站
公开范围:全部公开
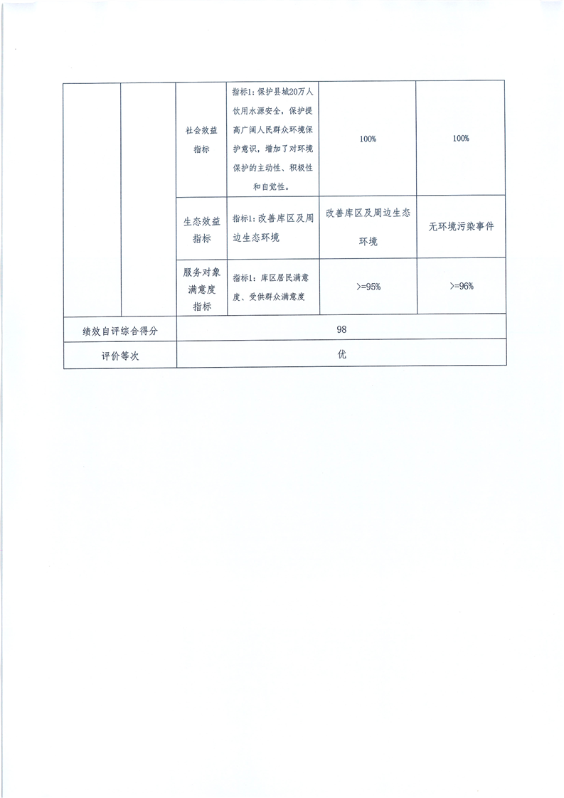
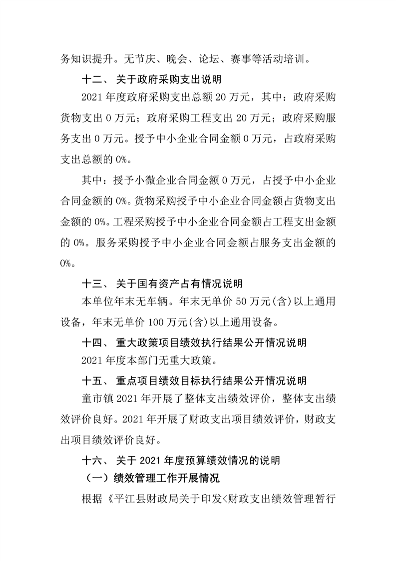
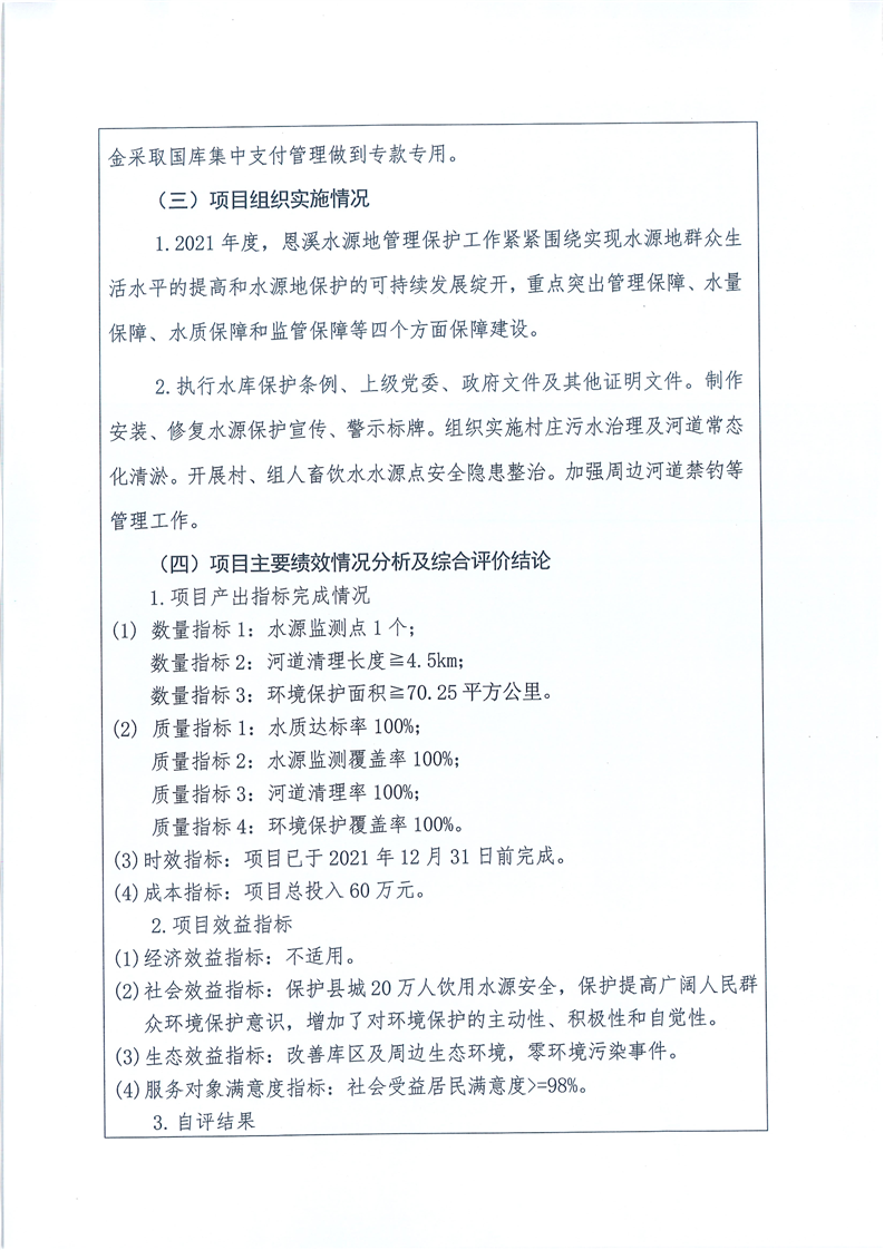
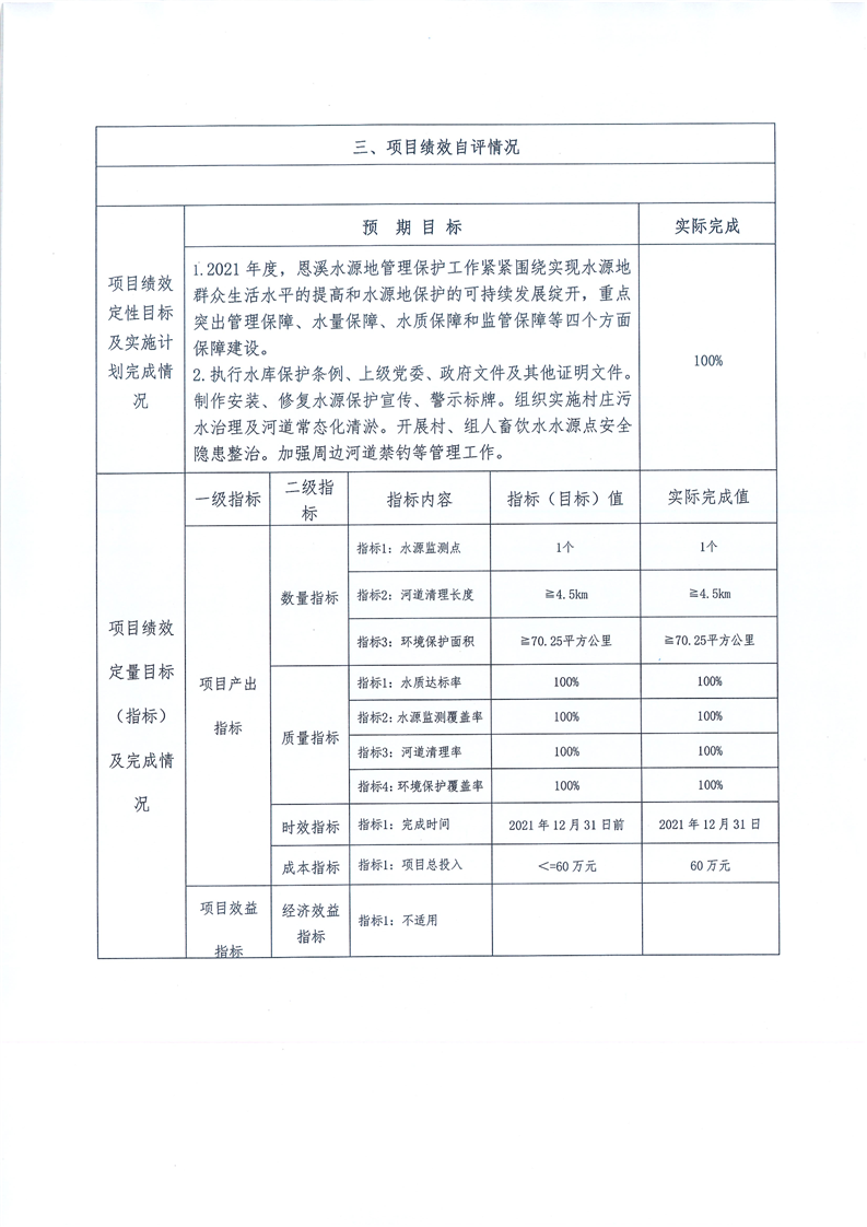
2021年度童市镇人民政府部门决算公开说明及部门整体支出绩效评价自评报告
来源:童市镇
2022-09-22 09:27
|
|
|
|