当前位置:
首页
>
政府信息公开
>
乡镇街道
>
余坪镇
>
财政信息
索 引 号:117/2019-1536677
发布机构:余坪镇
生成日期:2019-03-15 16:28:02.0
公开日期:2019-03-15
公开方式:政府网站
公开范围:全部公开
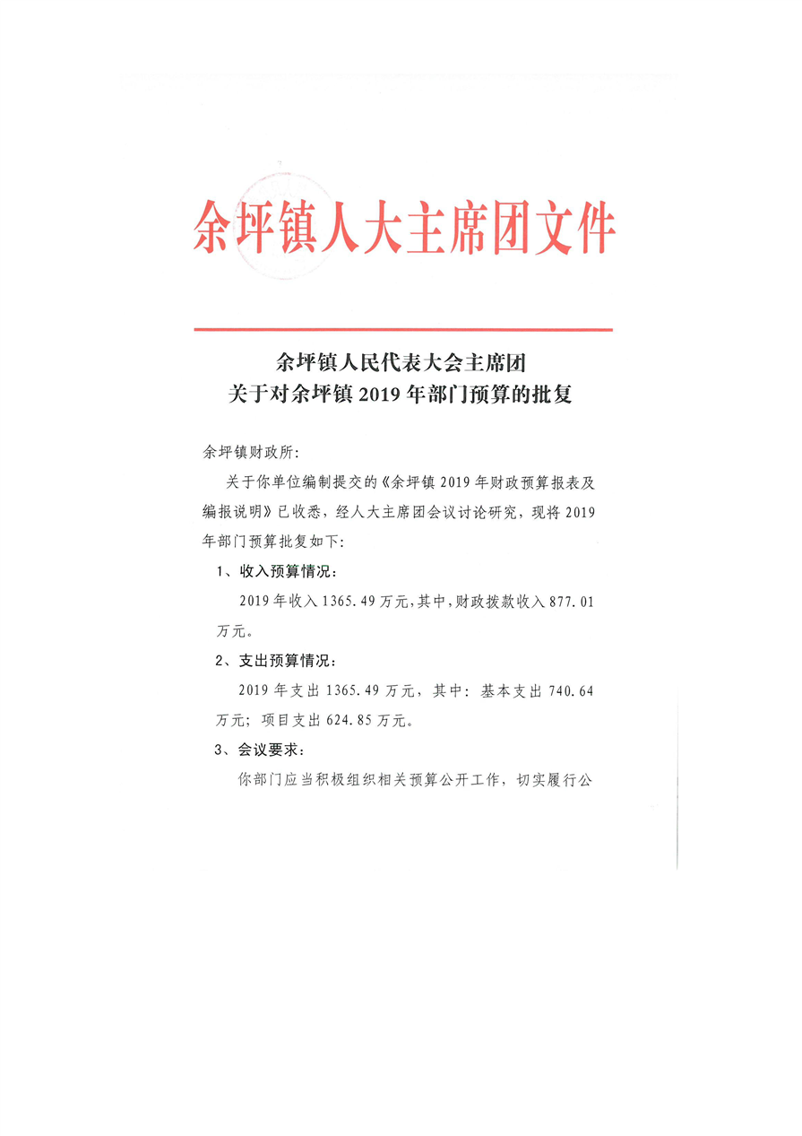
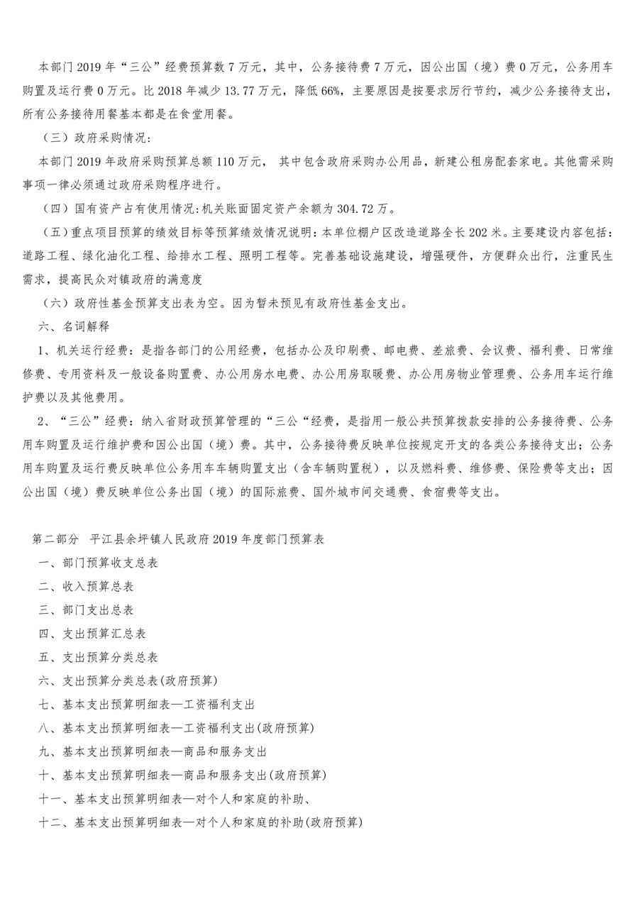
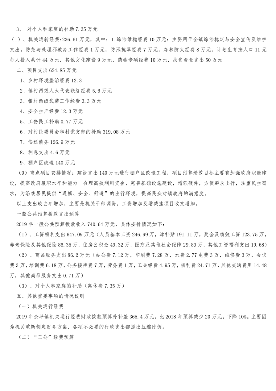
余坪镇人民政府2019年度部门预算说明
来源:余坪镇
2019-03-15 16:28
|
|
|
|