当前位置:
首页
>
政府信息公开
>
乡镇街道
>
余坪镇
>
财政信息
索 引 号:117/2021-1844755
发布机构:余坪镇
生成日期:2021-08-16 16:10:59.0
公开日期:2021-08-16
公开方式:政府网站
公开范围:全部公开
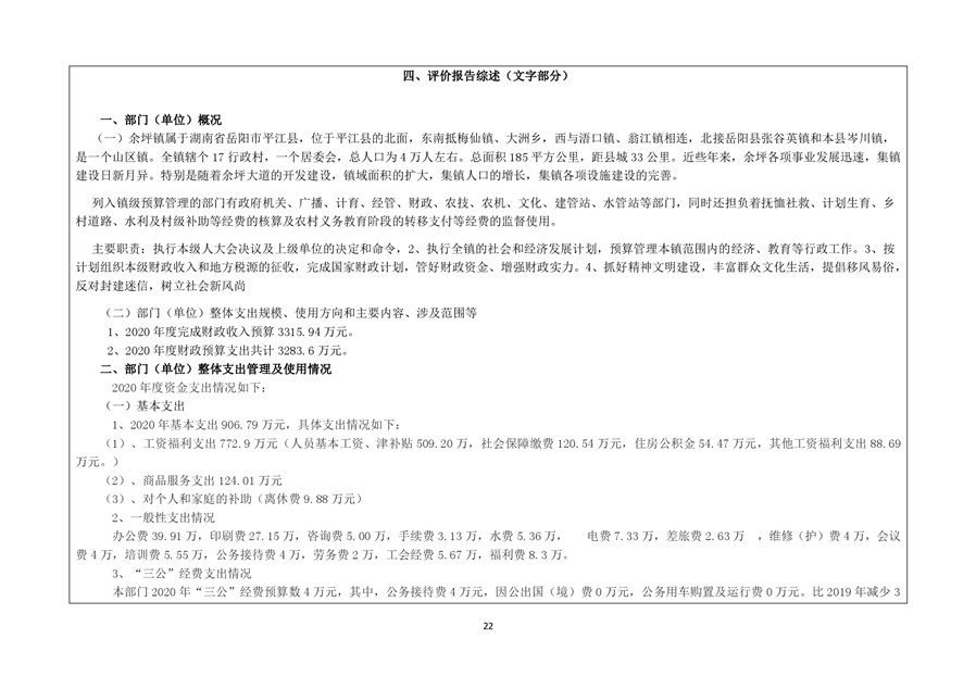
2020年度余坪镇人民政府部门决算
来源:余坪镇
2021-08-16 16:10
|
|
|
|