当前位置:
首页
>
政府信息公开
>
乡镇街道
>
岑川镇
>
财政信息
索 引 号:118/2020-1706499
发布机构:岑川镇
生成日期:2020-03-16 17:41:17.0
公开日期:2020-03-16
公开方式:政府网站
公开范围:全部公开
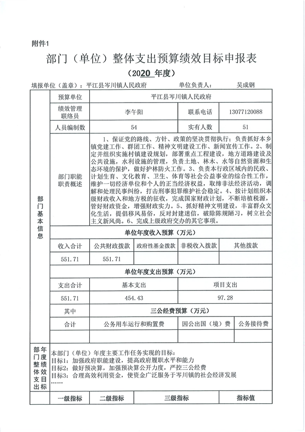
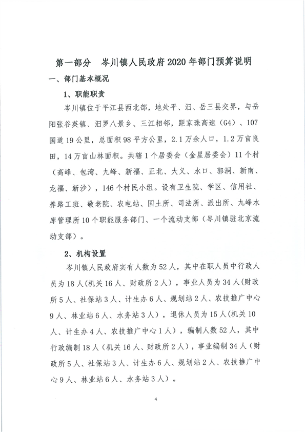
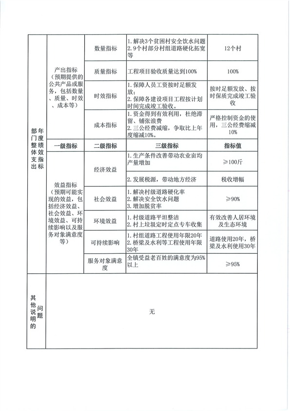
平江县岑川镇人民政府2020年度部门预算编报说明
来源:岑川镇
2020-03-16 17:41
|
|
|
|