当前位置:
首页
>
政府信息公开
>
乡镇街道
>
岑川镇
索 引 号:118/2022-1988817
发布机构:岑川镇
生成日期:2022-09-20 09:39:58.0
公开日期:2022-09-20
公开方式:政府网站
公开范围:全部公开
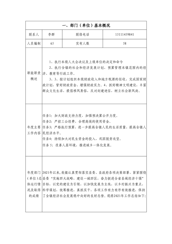
平江县岑川镇人民政府2021年度部门决算公开
来源:岑川镇
2022-09-20 09:39
|
|
|
|