当前位置:
首页
>
政府信息公开
>
乡镇街道
>
三阳乡
>
财政信息
索 引 号:119/2020-1704453
发布机构:三阳乡
生成日期:2020-05-27 11:19:44.0
公开日期:2020-05-27
公开方式:政府网站
公开范围:全部公开
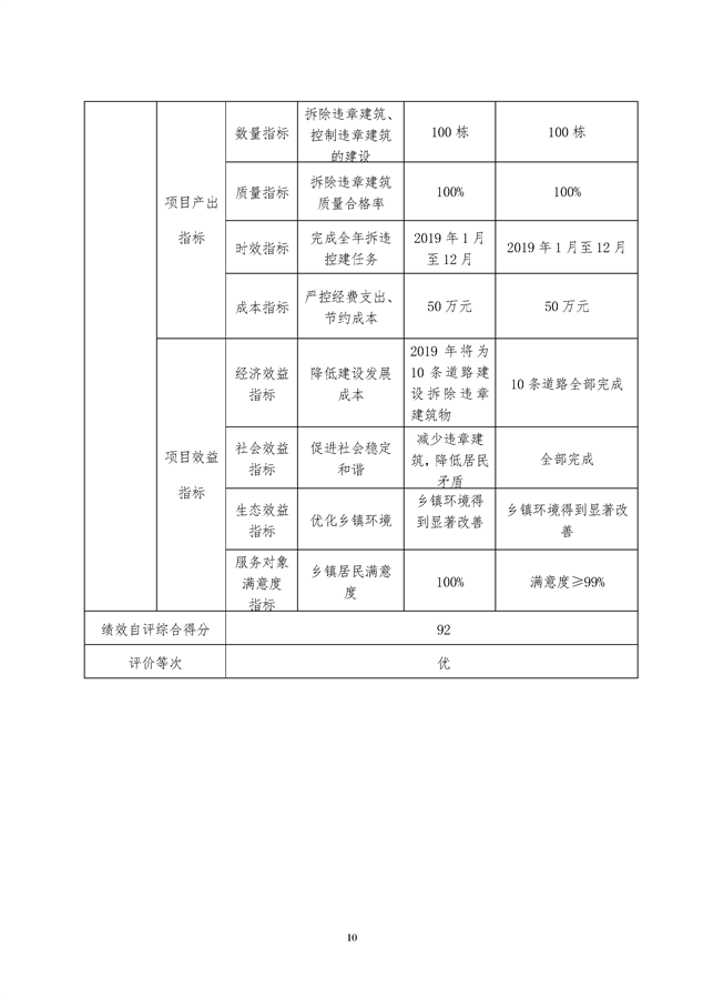
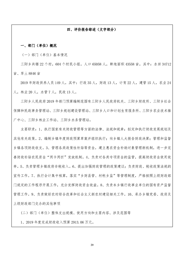
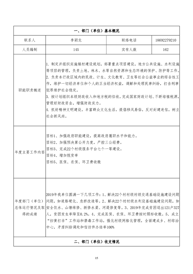
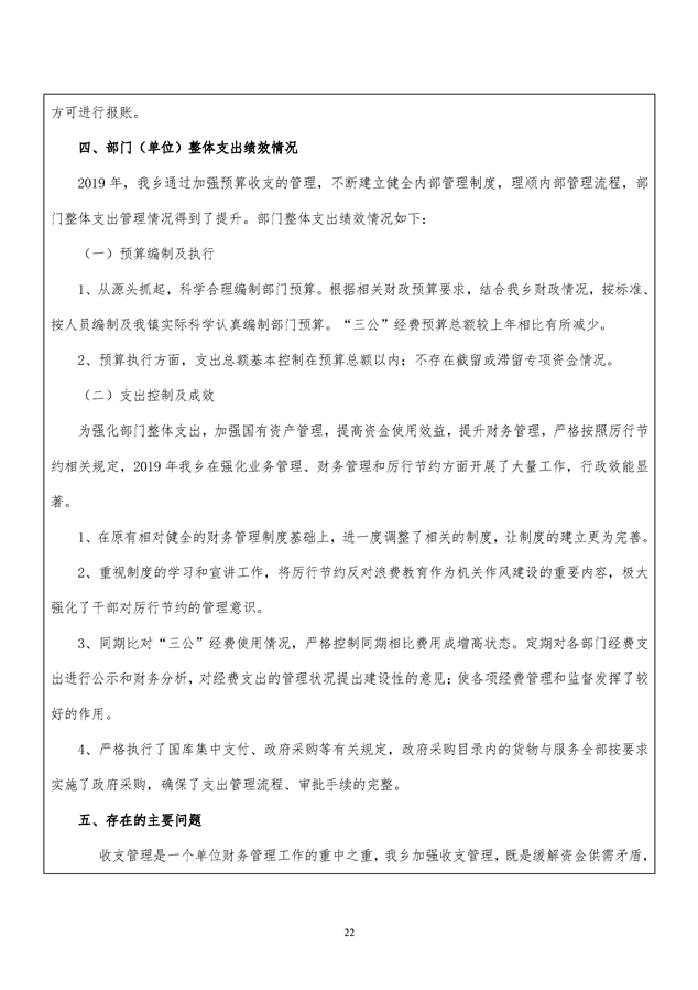
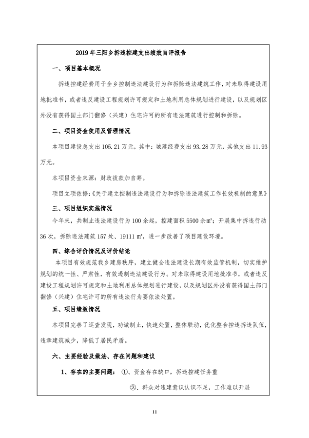
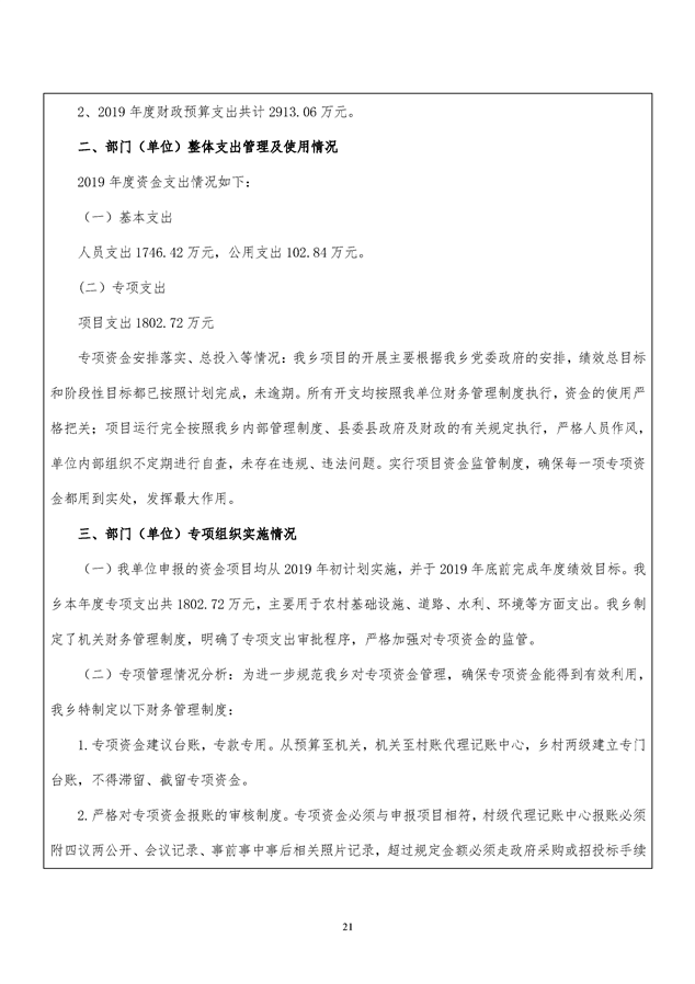
平江县2019年三阳乡人民政府绩效自评报告
来源:三阳乡
2020-05-27 11:19
|
|
|
|