当前位置:
首页
>
政府信息公开
>
乡镇街道
>
三阳乡
>
财政信息
索 引 号:119/2020-1742597
发布机构:三阳乡
生成日期:2020-08-21 11:44:51.0
公开日期:2020-08-21
公开方式:政府网站
公开范围:全部公开
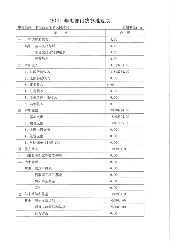
平江县财政局关于2019年度部门决算批复的通知
来源:三阳乡
2020-08-21 11:44
|
|
|
|