当前位置:
首页
>
政府信息公开
>
乡镇街道
>
加义镇
>
政府信息公开年度报告
索 引 号:121/2023-2027898
发布机构:加义镇
生成日期:2023-01-11 16:05:12.0
公开日期:2023-01-11
公开方式:政府网站
公开范围:全部公开
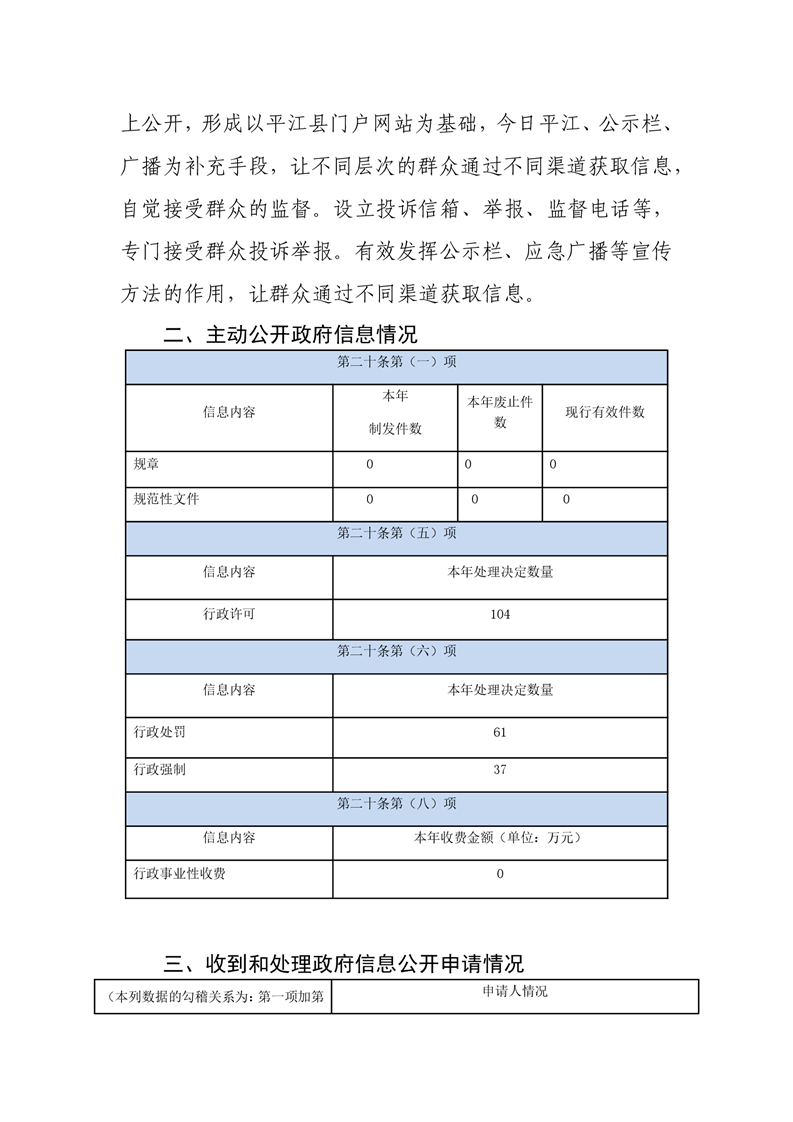
加义镇2022年政府信息公开工作年度报告
来源:加义镇
2023-01-11 16:05
|
|
|
|