当前位置:
首页
>
政府信息公开
>
乡镇街道
>
加义镇
>
财政信息
索 引 号:121/2020-1708466
发布机构:加义镇
生成日期:2020-03-20 08:19:46.0
公开日期:2020-03-20
公开方式:政府网站
公开范围:全部公开
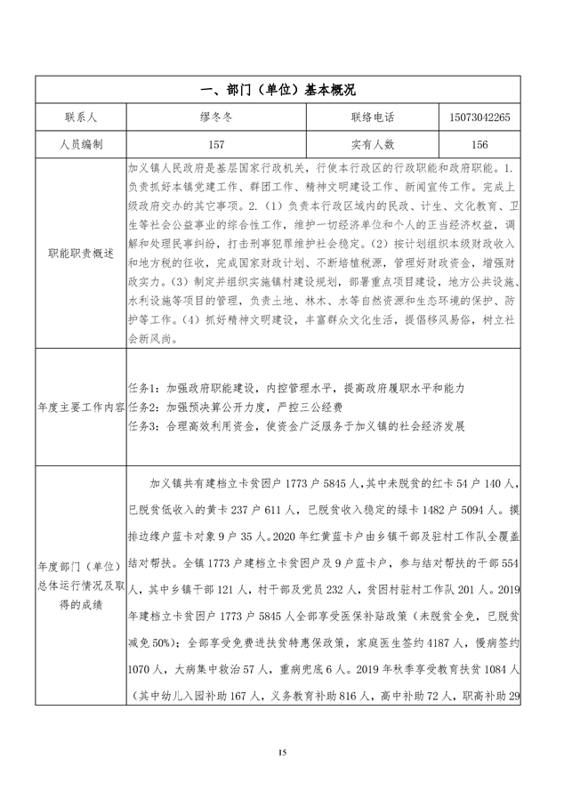
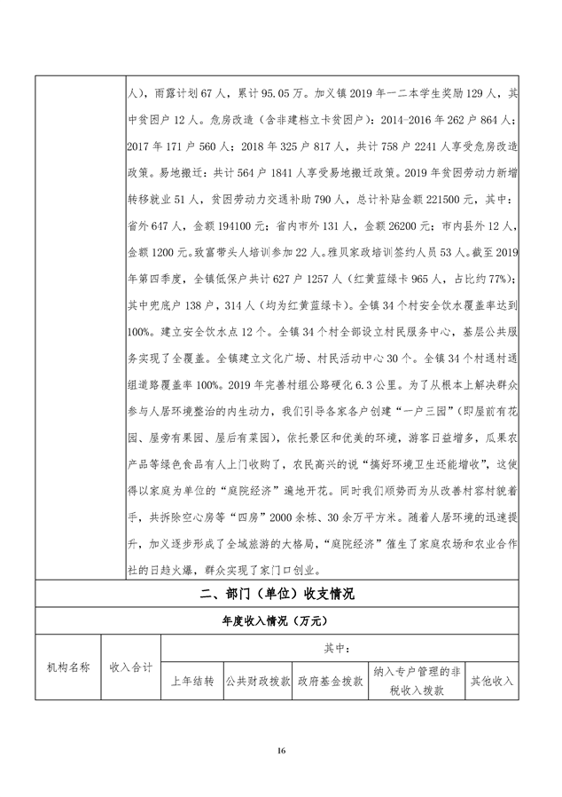
平江县加义镇2019年整体支出绩效自评
来源:加义镇
2020-03-20 08:19
|
|
|
|