当前位置:
首页
>
政府信息公开
>
乡镇街道
>
福寿山镇
>
财政信息
索 引 号:123/2020-1816153
发布机构:福寿山镇
生成日期:2020-08-26 15:09:14.0
公开日期:2020-08-26
公开方式:政府网站
公开范围:全部公开
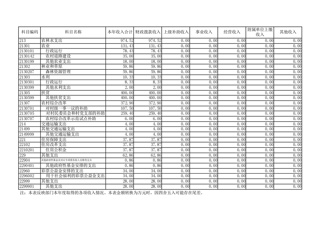
湖南省岳阳市平江县福寿山镇2019年度部门决算
来源:福寿山镇
2020-08-26 15:09
|
|
|
|