当前位置:
首页
>
政府信息公开
>
乡镇街道
>
三市镇
>
财政信息
索 引 号:43060000/2019-1638935
发布机构:平江县
生成日期:2019-03-15 11:11:08.0
公开日期:2019-03-15
公开方式:政府网站
公开范围:全部公开
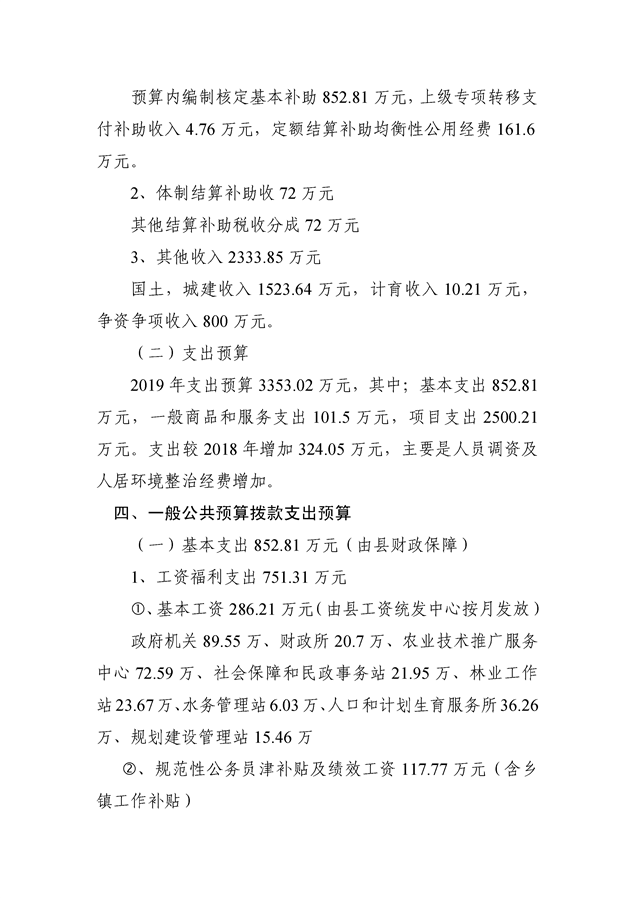
三市镇人民政府2019年度部门预算编报说明
来源:三市镇
2019-03-15 11:11
|
|
|
|