当前位置:
首页
>
政府信息公开
>
乡镇街道
>
三市镇
>
财政信息
索 引 号:120/2020-1705621
发布机构:三市镇
生成日期:2020-05-29 13:19:50.0
公开日期:2020-05-29
公开方式:政府网站
公开范围:全部公开
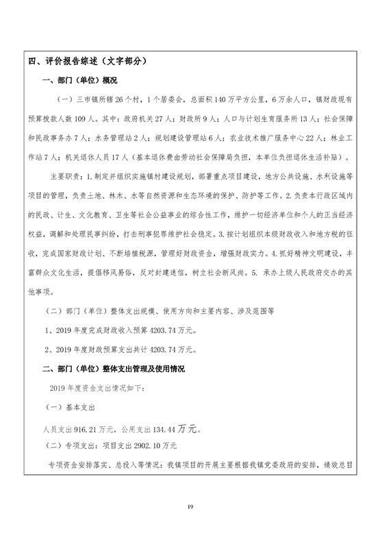
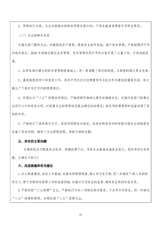
平江县2019年三市镇绩效自评
来源:三市镇
2020-05-29 13:19
|
|
|
|