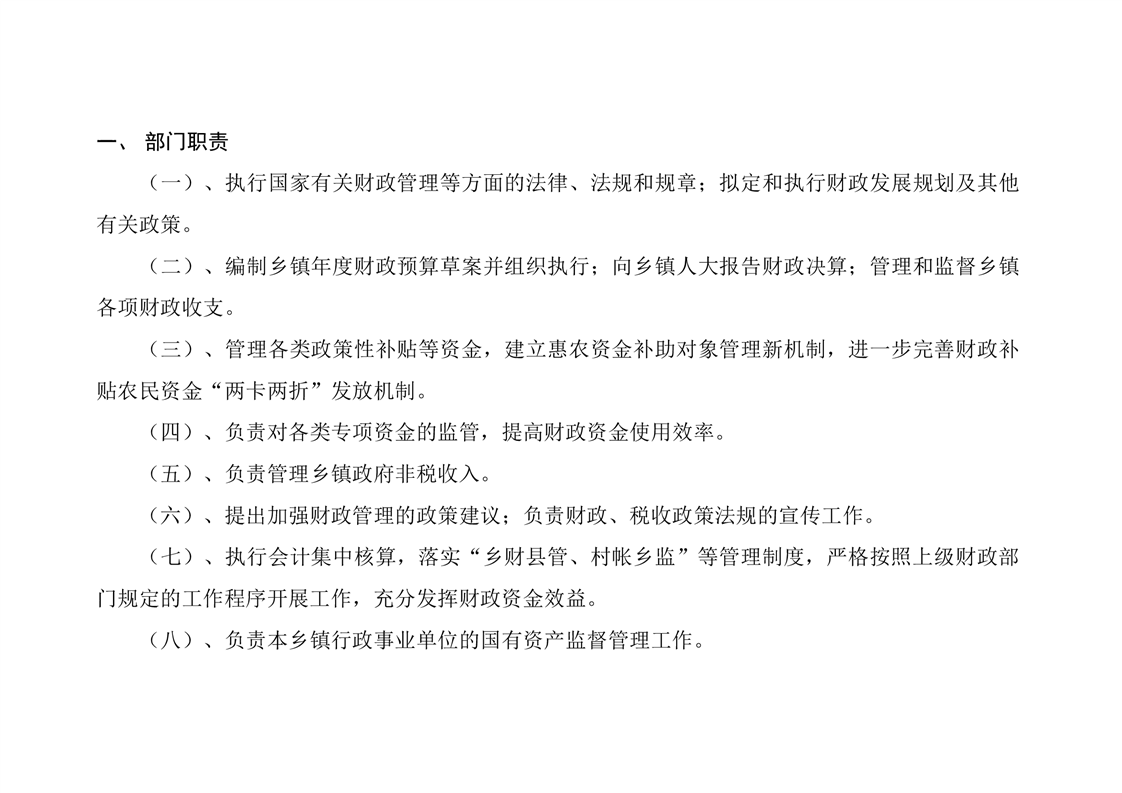
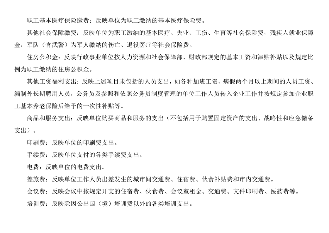
当前位置:
首页
>
政府信息公开
>
乡镇街道
>
三市镇
>
财政信息
索 引 号:120/2022-2003895
发布机构:三市镇
生成日期:2022-09-23 10:25:16.0
公开日期:2022-09-23
公开方式:政府网站
公开范围:全部公开
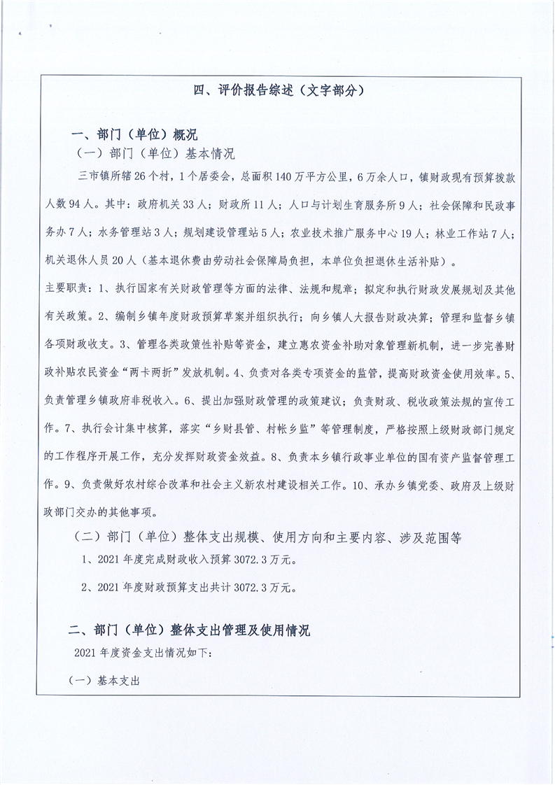
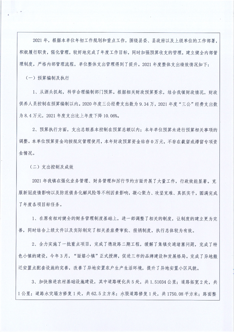
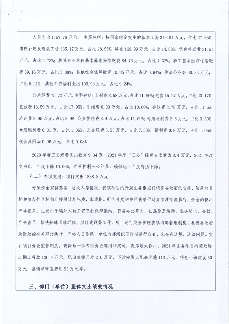
2021年度湖南省岳阳市平江县三市镇人民政府部门决算及整体绩效
来源:三市镇
2022-09-23 10:25
|
|
|
|