当前位置:
首页
>
政府信息公开
>
乡镇街道
>
大洲乡
>
财政信息
索 引 号:114/2021-1809338
发布机构:大洲乡
生成日期:2021-04-07 11:46:08.0
公开日期:2021-04-07
公开方式:政府网站
公开范围:全部公开
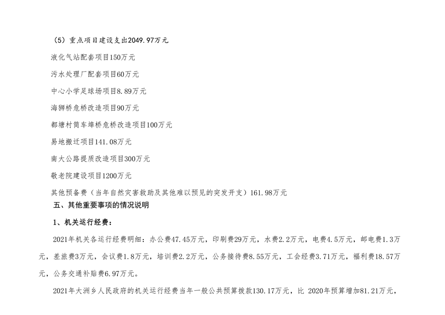
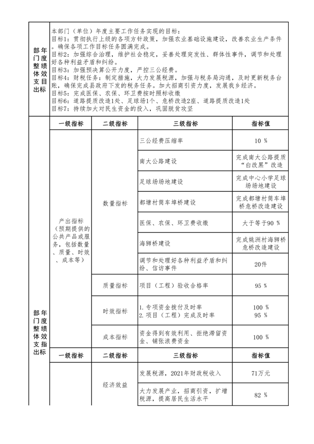
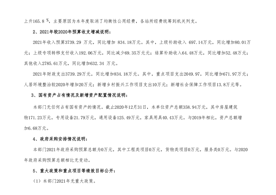
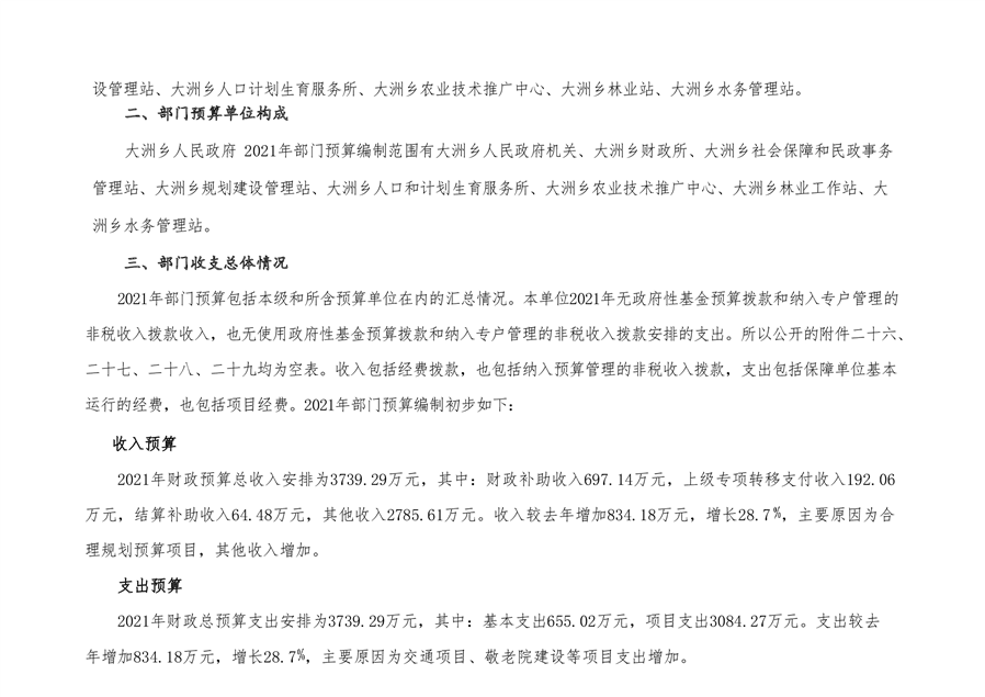
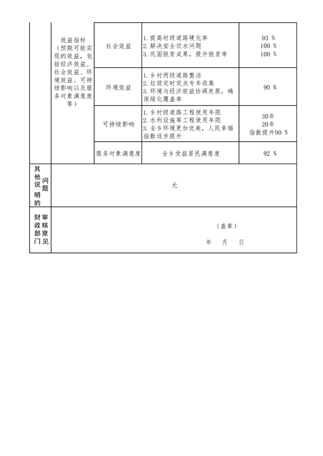
大洲乡人民政府2021年部门预算编报说明
来源:大洲乡
2021-04-07 11:46
|
|
|
|