当前位置:
首页
>
政府信息公开
>
乡镇街道
>
大洲乡
>
财政信息
索 引 号:114/2022-1989097
发布机构:大洲乡
生成日期:2022-09-21 08:07:21.0
公开日期:2022-09-21
公开方式:政府网站
公开范围:全部公开
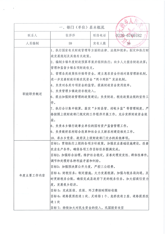
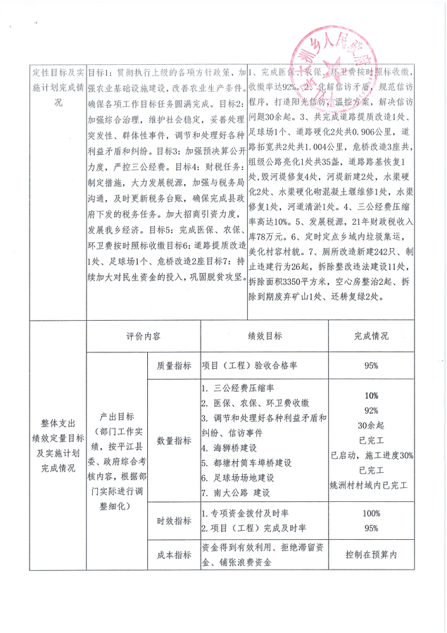
2021度平江县大洲乡人民政府部门决算及整体绩效目标评价表
来源:大洲乡
2022-09-21 08:07
|
|
|
|