当前位置:
首页
>
政府信息公开
>
乡镇街道
>
三墩乡
>
财政信息
索 引 号:116/2021-1810249
发布机构:三墩乡
生成日期:2021-04-21 12:24:29.0
公开日期:2021-04-21
公开方式:政府网站
公开范围:全部公开
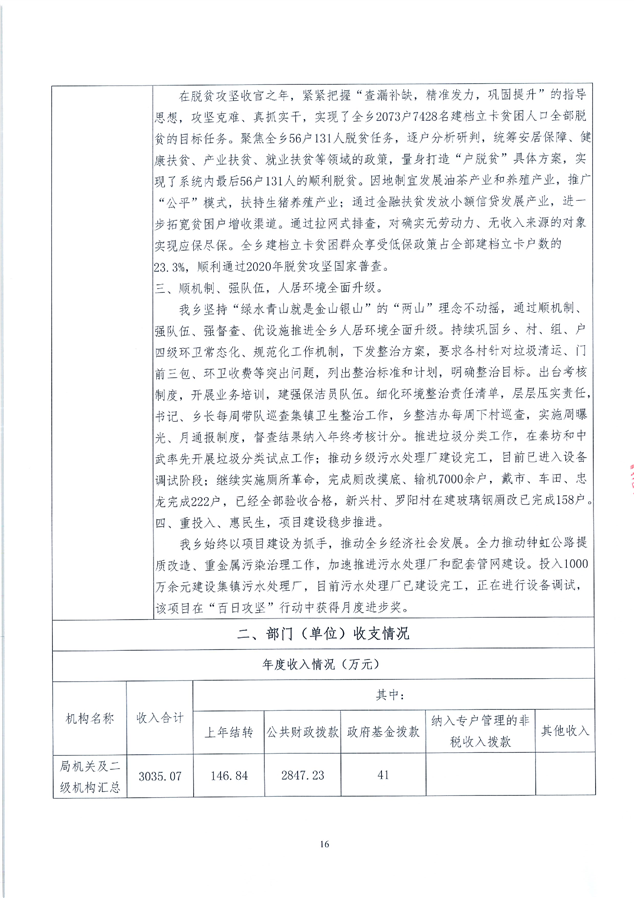
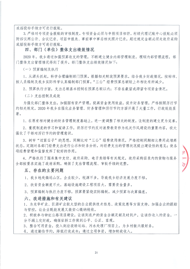
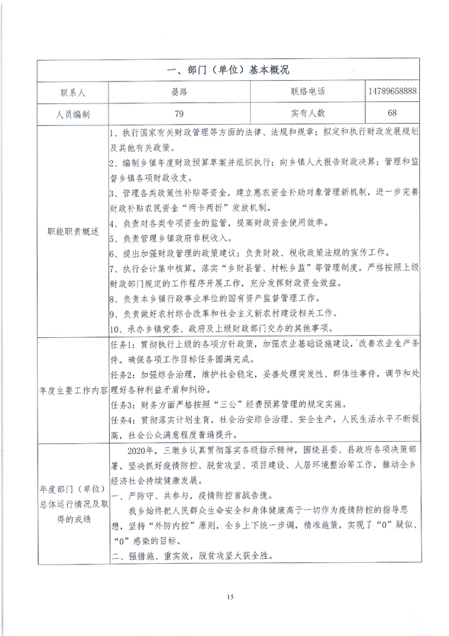
三墩乡2020年度整体支出绩效评价自评报告
来源:三墩乡财政所
2021-04-21 12:24
|
|
|
|