当前位置:
首页
>
政府信息公开
>
乡镇街道
>
三墩乡
>
财政信息
索 引 号:116/2021-1847492
发布机构:三墩乡
生成日期:2021-08-20 17:24:26.0
公开日期:2021-08-20
公开方式:政府网站
公开范围:全部公开
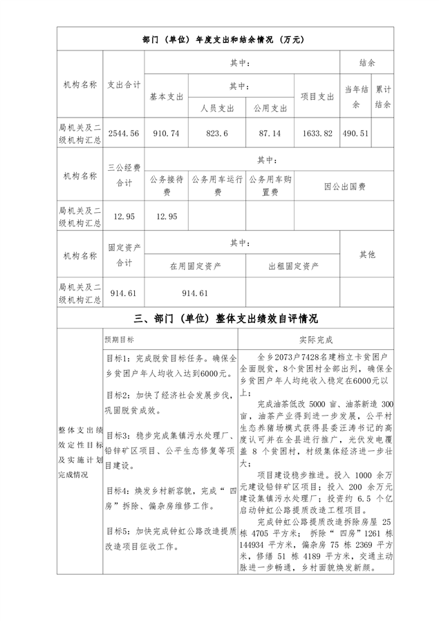
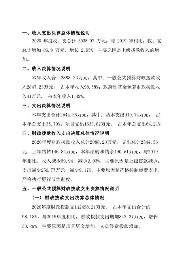
2020年度湖南省岳阳市平江县三墩乡人民政府部门决算
来源:三墩乡
2021-08-20 17:24
|
|
|
|