当前位置:
首页
>
政府信息公开
>
乡镇街道
>
三墩乡
>
财政信息
索 引 号:116/2021-1942460
发布机构:三墩乡
生成日期:2021-11-15 09:28:51.0
公开日期:2021-11-15
公开方式:政府网站
公开范围:全部公开
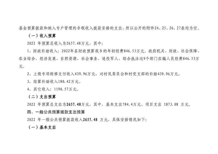
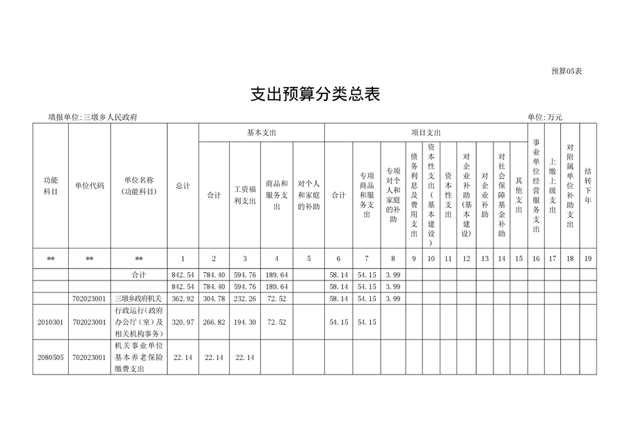
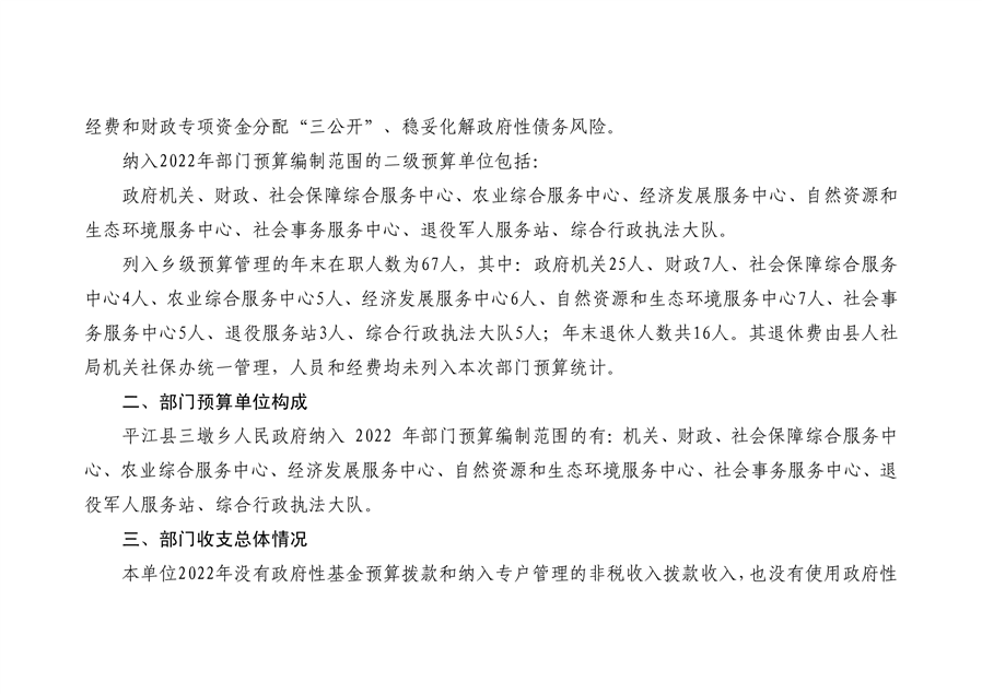
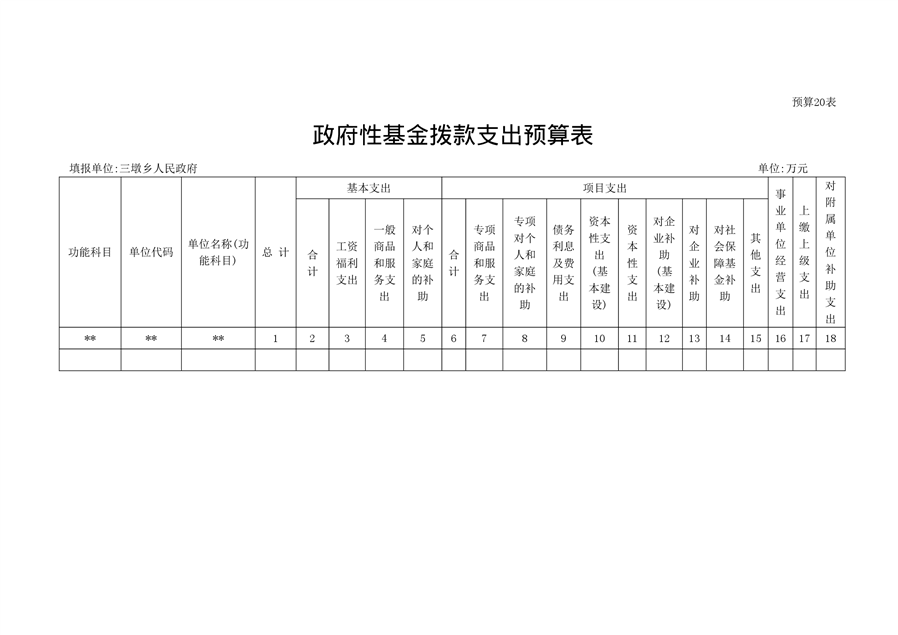
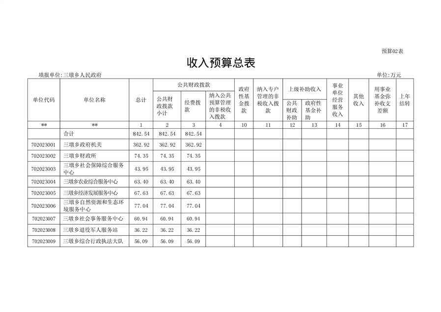
三墩乡人民政府2022年度部门预算
来源:三墩乡
2021-11-15 09:28
|
|
|
|