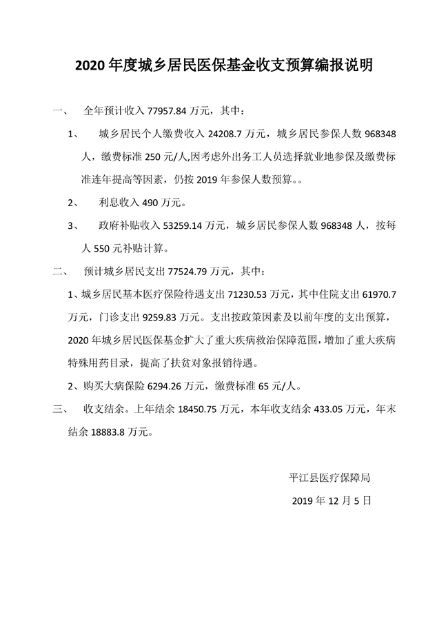
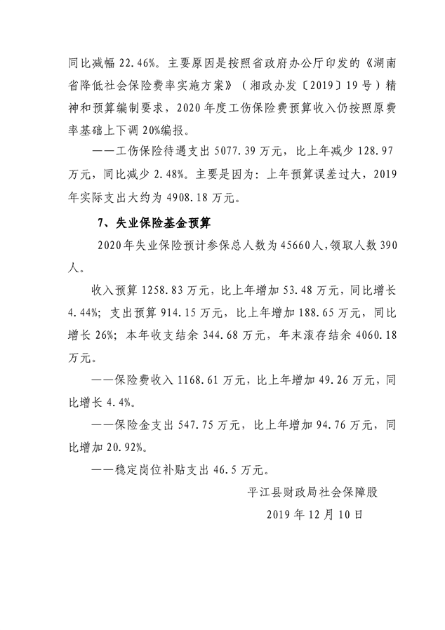
当前位置:
首页
>
政府信息公开
>
县直部门
>
县政府办
>
财政信息
索 引 号:43060000/2020-1674359
发布机构:平江县人民政府
生成日期:2020-01-03 14:38:35.0
公开日期:2020-01-03
公开方式:政府网站
公开范围:全部公开
平江县2019年财政预算执行情况和2020年财政预算草案的报告
来源:财政局预算股
2020-01-03 14:38
|
|
|
|