当前位置:
首页
>
政府信息公开
>
县政府直属事业单位
>
平江高新技术产业开发区
>
政府信息公开年度报告
索 引 号:12/2023-2027798
发布机构:平江高新区
生成日期:2023-01-11 11:30:24.0
公开日期:2023-01-11
公开方式:政府网站
公开范围:全部公开
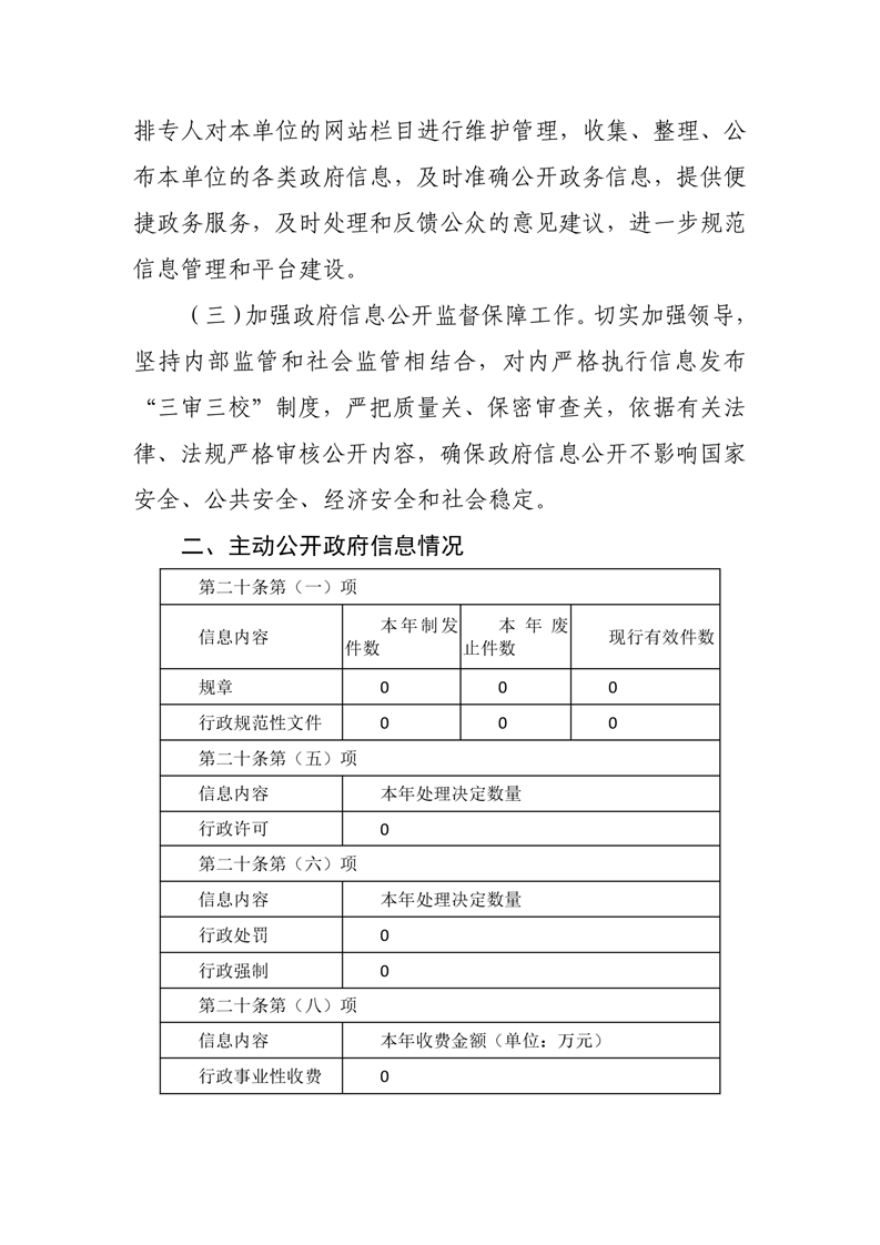
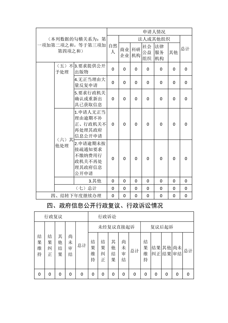
平江高新技术产业园区管理委员会2022年度政府信息公开工作年度报告
来源:平江高新区
2023-01-11 11:30
|
|
|
|