当前位置:
首页
>
政府信息公开
>
县直部门
>
县卫生健康局
>
其他信息
索 引 号:19/2023-2135952
发布机构:县卫生健康局
生成日期:2023-07-12 17:18:08.0
公开日期:2023-07-12
公开方式:政府网站
公开范围:全部公开
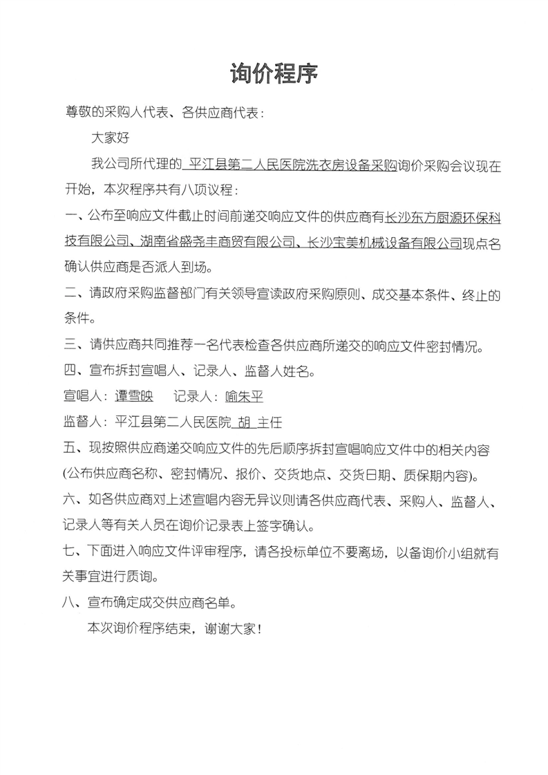
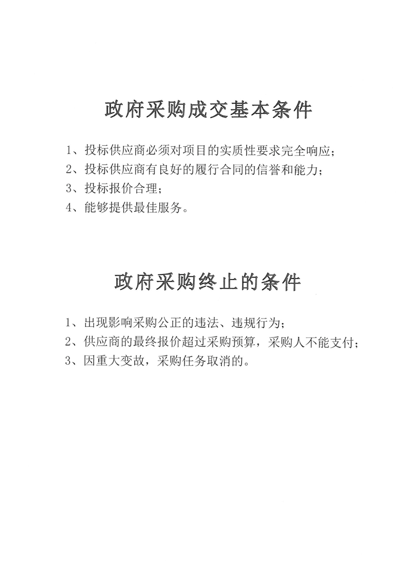
平江县第二人民医院洗衣房设备采购项目公示资料
来源:县卫生健康局
2023-07-12 17:18
|
|
|
|