当前位置:
首页
>
政府信息公开
>
县直部门
>
县卫生健康局
>
财政信息
索 引 号:19/2020-1708359
发布机构:县卫生健康局
生成日期:2020-06-07 12:35:34.0
公开日期:2020-06-07
公开方式:政府网站
公开范围:全部公开
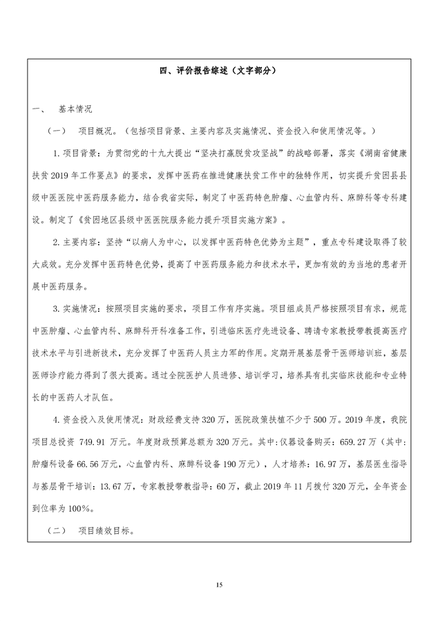
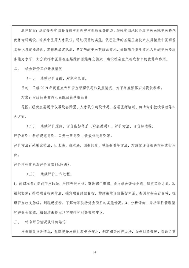
平江县妇幼保健院、中医医院2019年专项绩效自评整体支出表
来源:县卫健局
2020-06-07 12:35
|
|
|
|