当前位置:
首页
>
政府信息公开
>
县直部门
>
县卫生健康局
>
财政信息
索 引 号:19/2021-1848275
发布机构:县卫生健康局
生成日期:2021-08-12 09:20:30.0
公开日期:2021-08-12
公开方式:政府网站
公开范围:全部公开
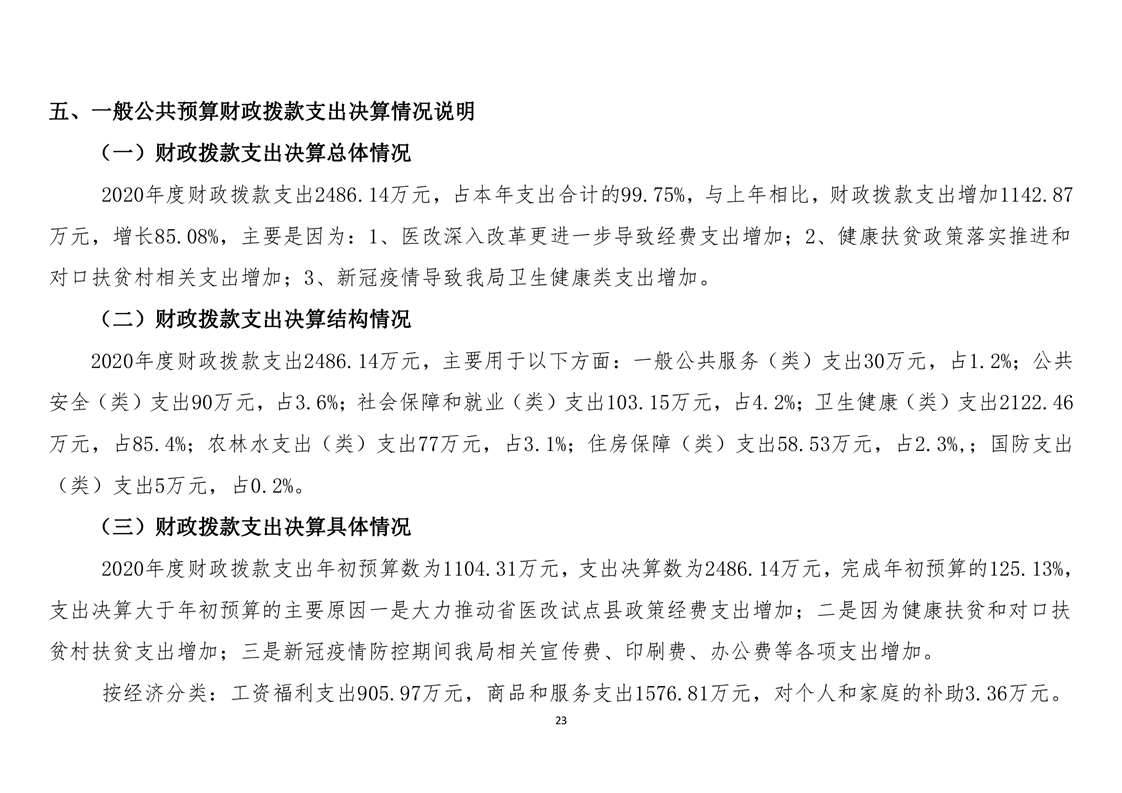
2020年度平江县卫生健康局部门决算公开
来源:县卫生健康局
2021-08-12 09:20
|
|
|
|