当前位置:
首页
>
政府信息公开
>
县直部门
>
县卫生健康局
>
财政信息
索 引 号:19/2021-1944428
发布机构:县卫生健康局
生成日期:2021-01-19 16:29:32.0
公开日期:2021-01-19
公开方式:政府网站
公开范围:全部公开
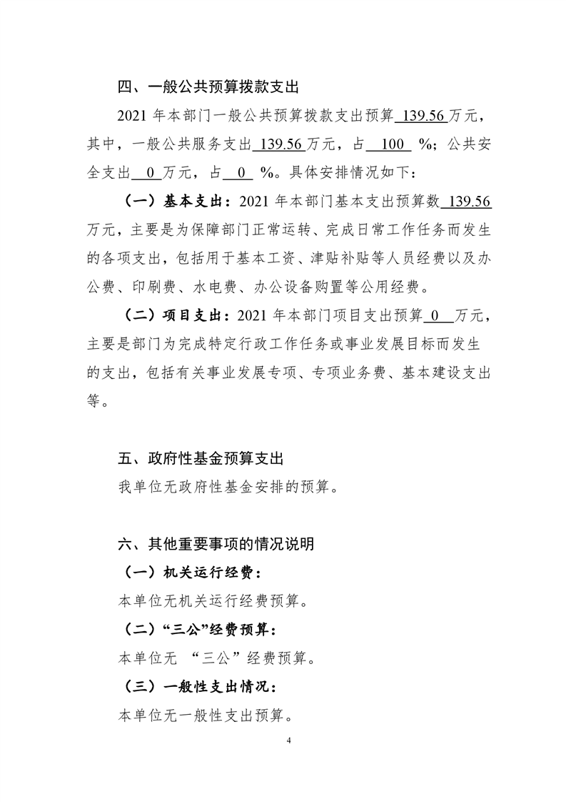
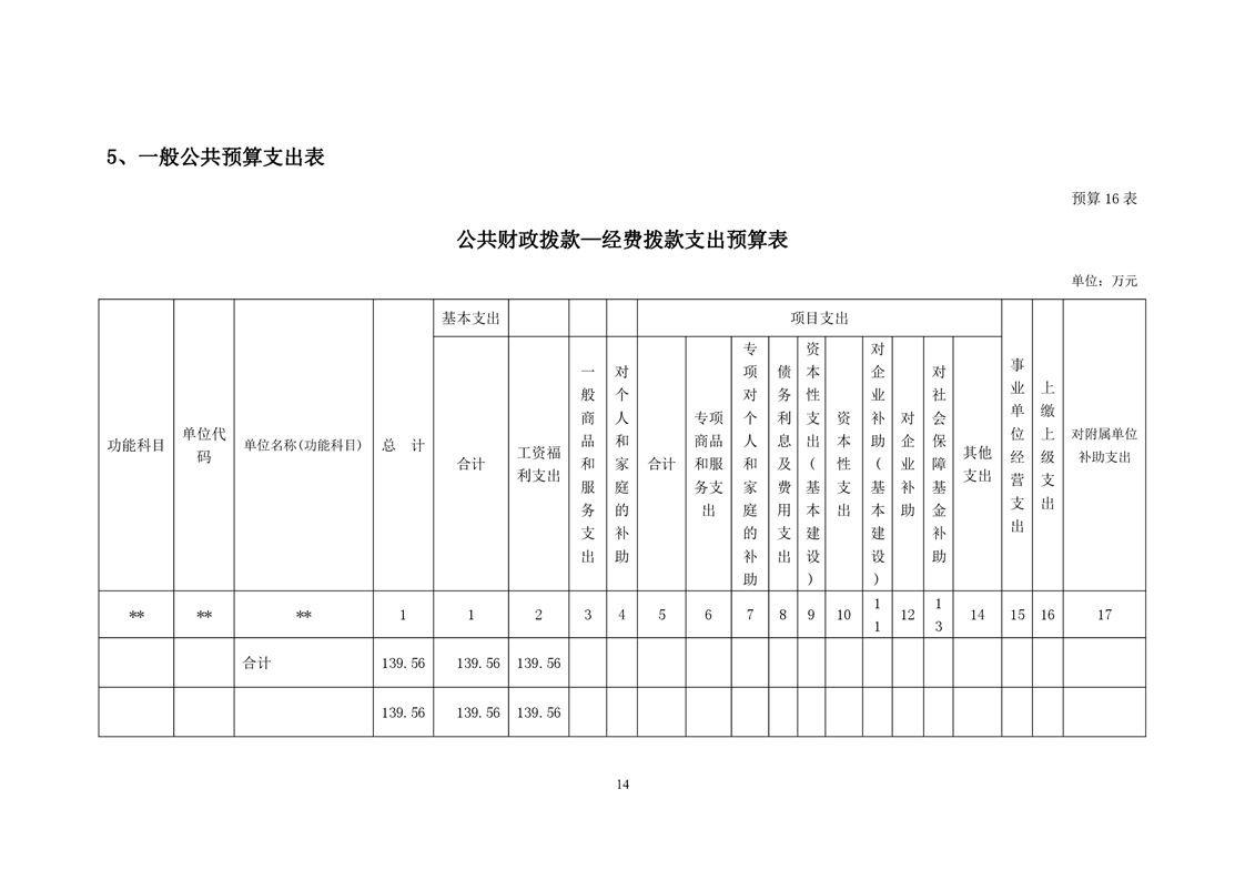
向家镇卫生院2021年部门预算公开
来源:县卫生健康局
2021-01-19 16:29
|
|
|
|