当前位置:
首页
>
政府信息公开
>
县直部门
>
县卫生健康局
>
财政信息
索 引 号:19/2021-1944479
发布机构:县卫生健康局
生成日期:2021-11-23 16:55:18.0
公开日期:2021-11-23
公开方式:政府网站
公开范围:全部公开
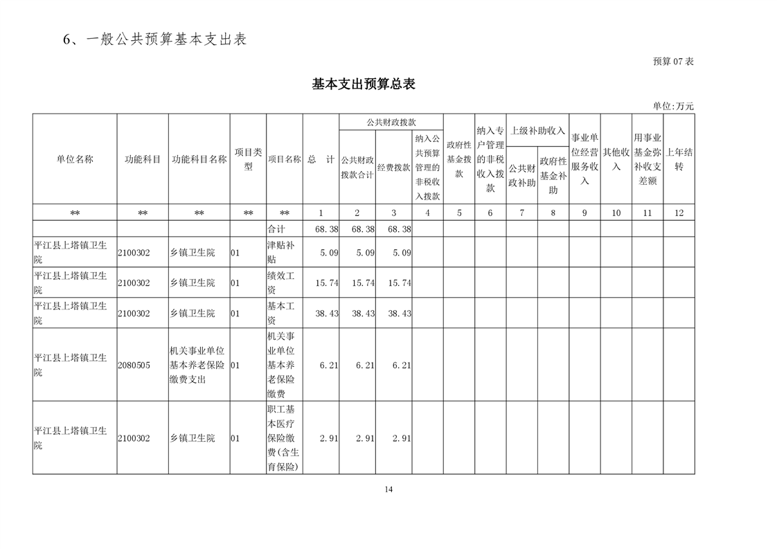
上塔市镇卫生院2022年部门预算公开
来源:县卫生健康局
2021-11-23 16:55
|
|
|
|