当前位置:
首页
>
政府信息公开
>
县直部门
>
县卫生健康局
>
财政信息
索 引 号:19/2023-2113170
发布机构:县卫生健康局
生成日期:2023-08-11 15:46:04.0
公开日期:2023-08-11
公开方式:政府网站
公开范围:全部公开
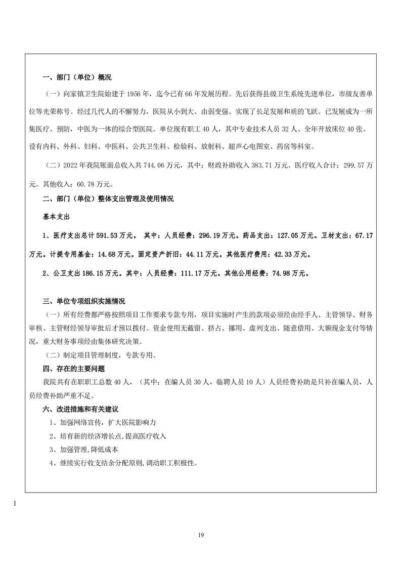
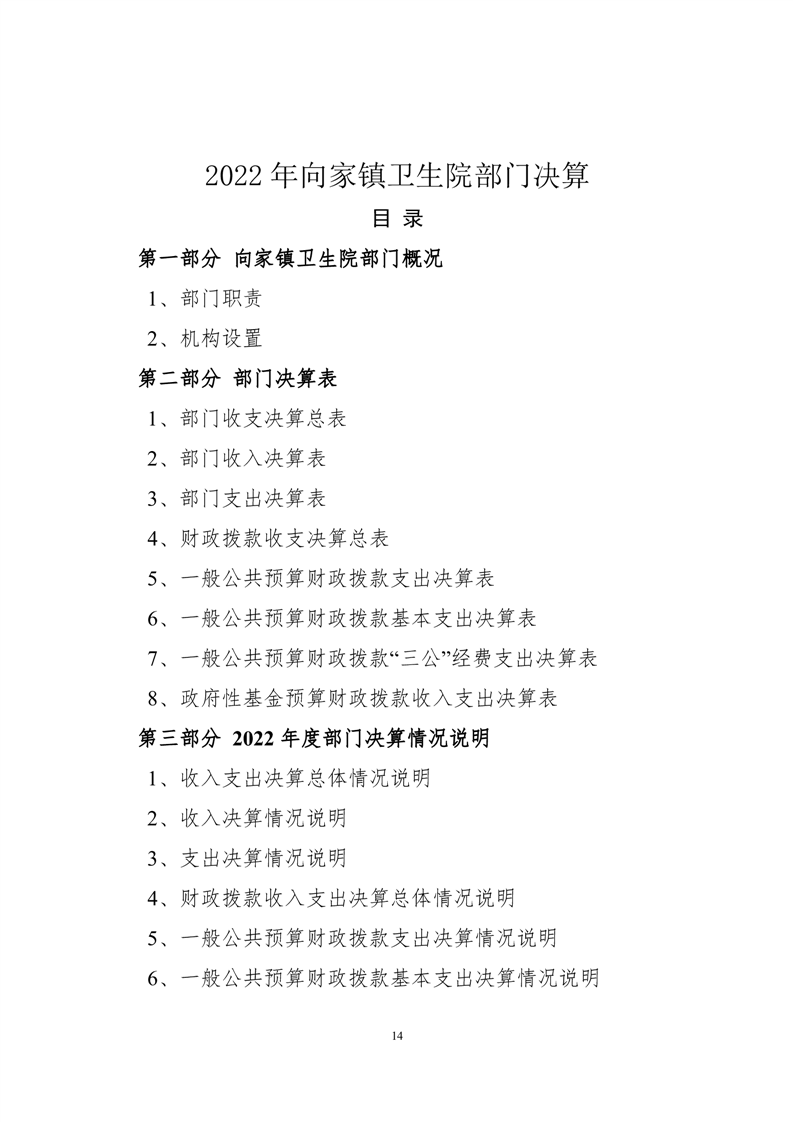
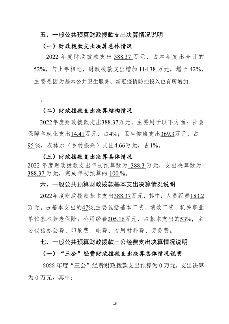
向家卫生院2022年度部门决算公开
来源:县卫生健康局
2023-08-11 15:46
|
|
|
|