当前位置:
首页
>
政府信息公开
>
县直部门
>
县卫生健康局
>
财政信息
索 引 号:19/2024-2192006
发布机构:县卫生健康局
生成日期:2024-01-15 10:19:10.0
公开日期:2024-01-15
公开方式:政府网站
公开范围:全部公开
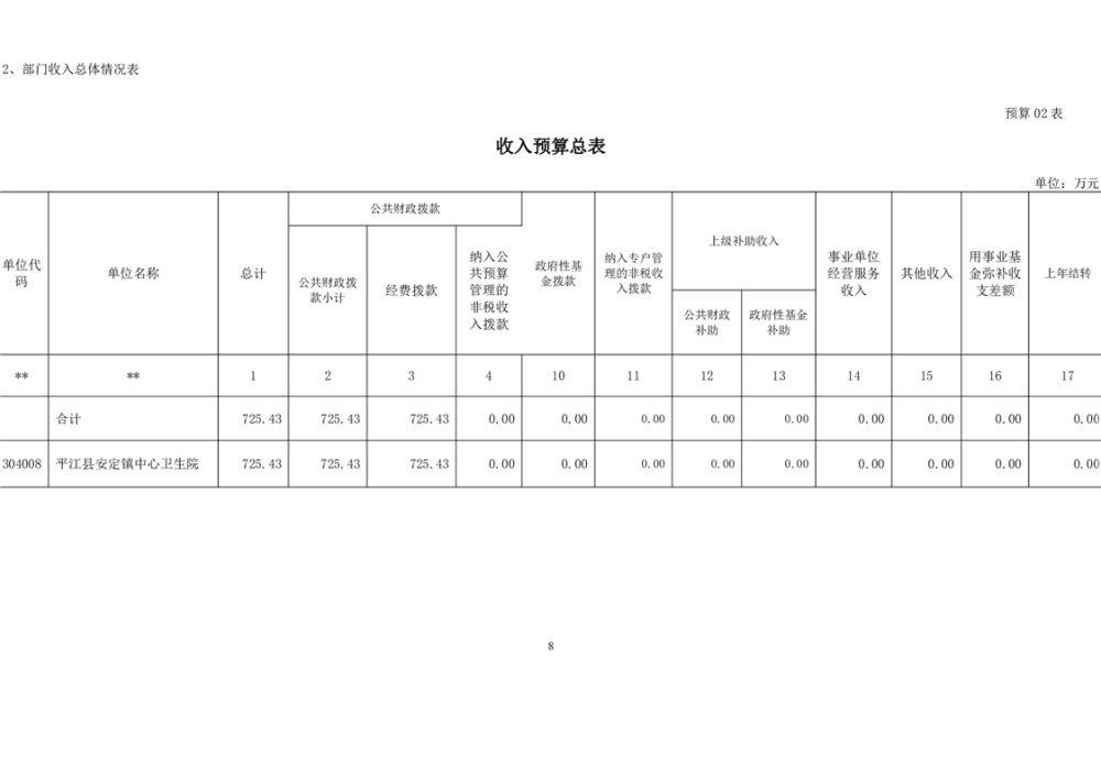
安定卫生院2024年度部门预算公开
来源:县卫生健康局
2024-01-15 10:19
|
|
|
|