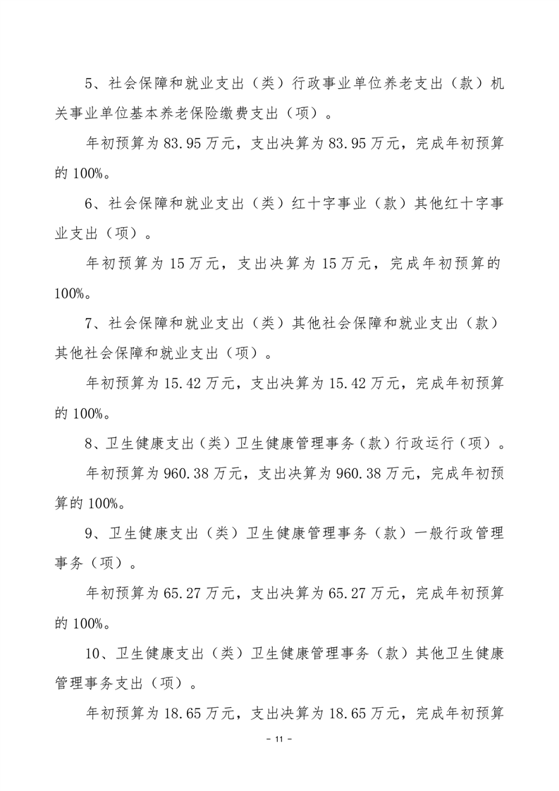
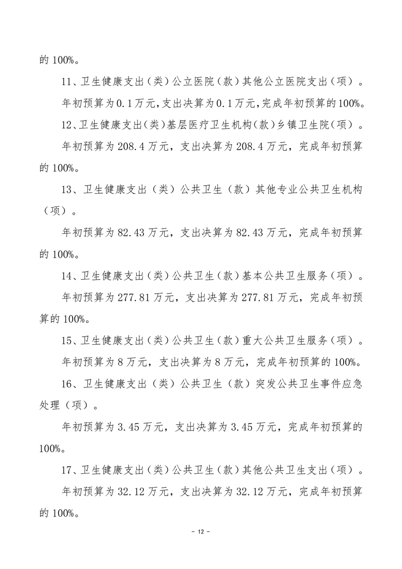
当前位置:
首页
>
政府信息公开
>
县直部门
>
县卫生健康局
>
财政信息
索 引 号:19/2024-2269756
发布机构:县卫生健康局
生成日期:2024-08-19 15:47:00.0
公开日期:2024-08-19
公开方式:政府网站
公开范围:全部公开
2023年卫生健康局部门决算公开说明
来源:县卫生健康局
2024-08-19 15:47
|
|
|
|