当前位置:
首页
>
政府信息公开
>
县直部门
>
县卫生健康局
>
财政信息
索 引 号:19/2025-2313131
发布机构:县卫生健康局
生成日期:2025-01-08 10:14:16.0
公开日期:2025-01-08
公开方式:政府网站
公开范围:全部公开
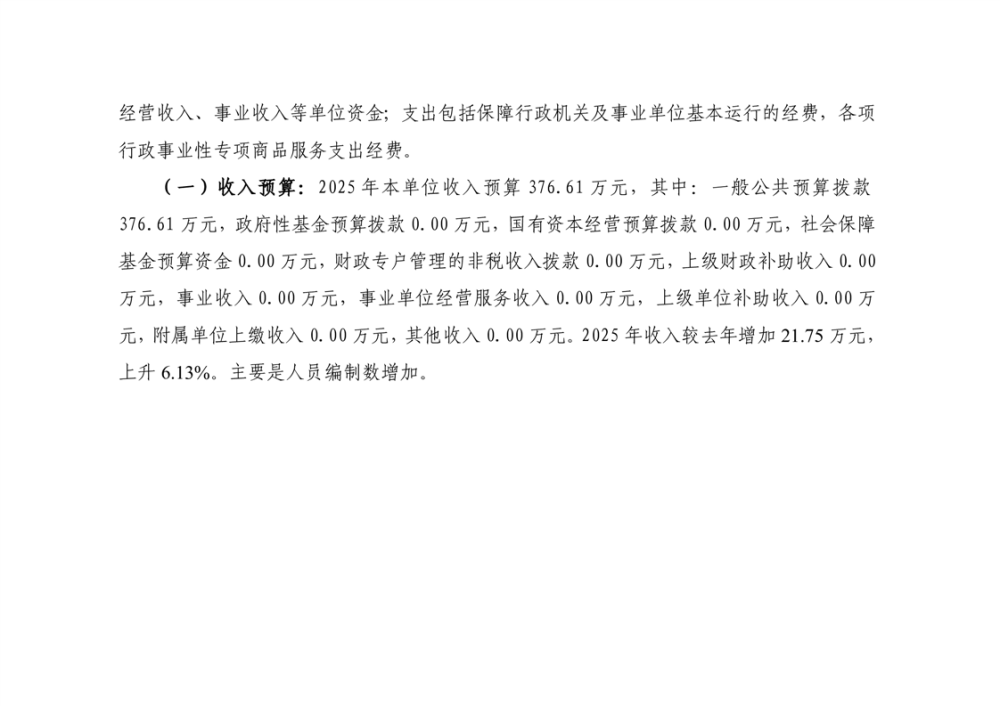
梅仙卫生院2025年部门预算公开说明
来源:县卫生健康局
2025-01-08 10:14
|
|
|
|