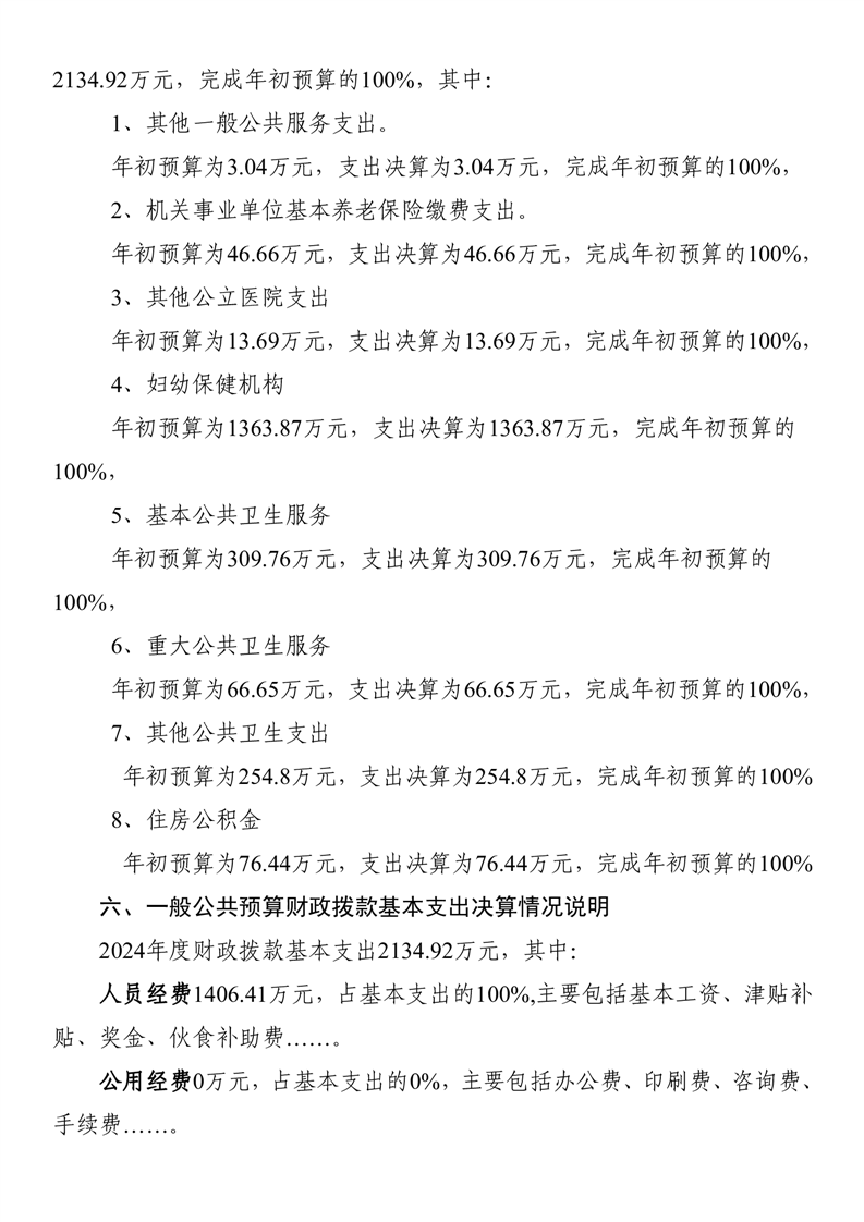
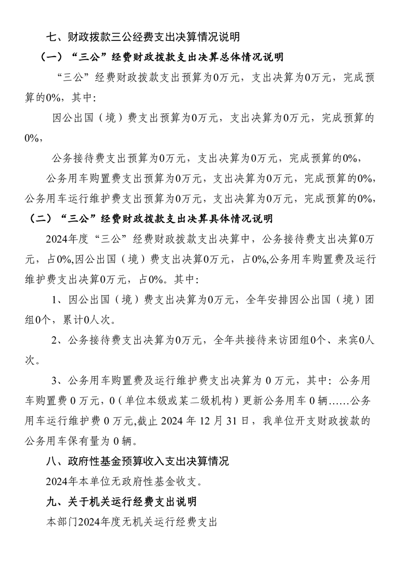
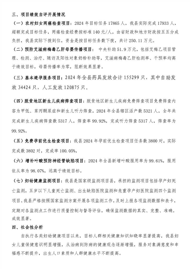
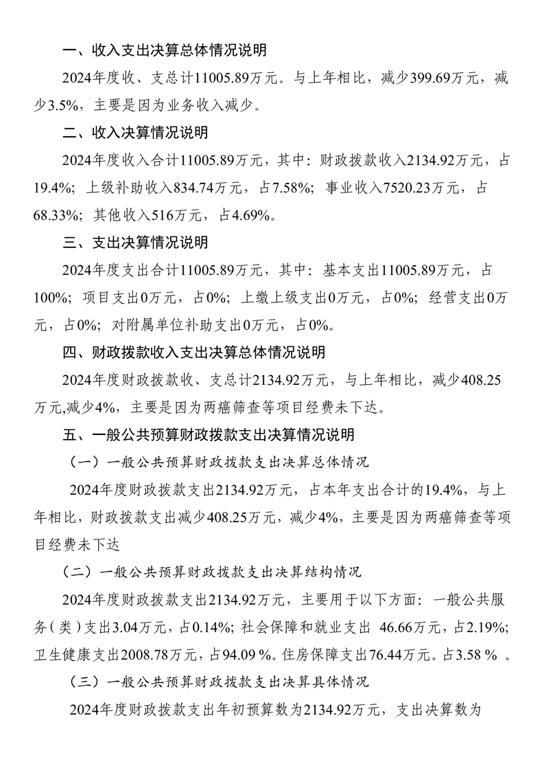
当前位置:
首页
>
政府信息公开
>
县直部门
>
县卫生健康局
>
财政信息
索 引 号:19/2025-2318309
发布机构:县卫生健康局
生成日期:2025-08-20 08:53:41.0
公开日期:2025-08-20
公开方式:政府网站
公开范围:全部公开
妇幼保健院2024年度部门决算公开
来源:县卫生健康局
2025-08-20 08:53
|
|
|
|