当前位置:
首页
>
政府信息公开
>
县直部门
>
县卫生健康局
>
健康平江
>
卫生监督
索 引 号:19/2023-2117017
发布机构:县卫生健康局
生成日期:2023-09-27 15:36:36.0
公开日期:2023-09-27
公开方式:政府网站
公开范围:全部公开
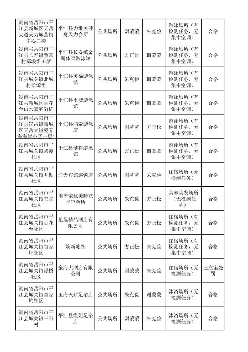
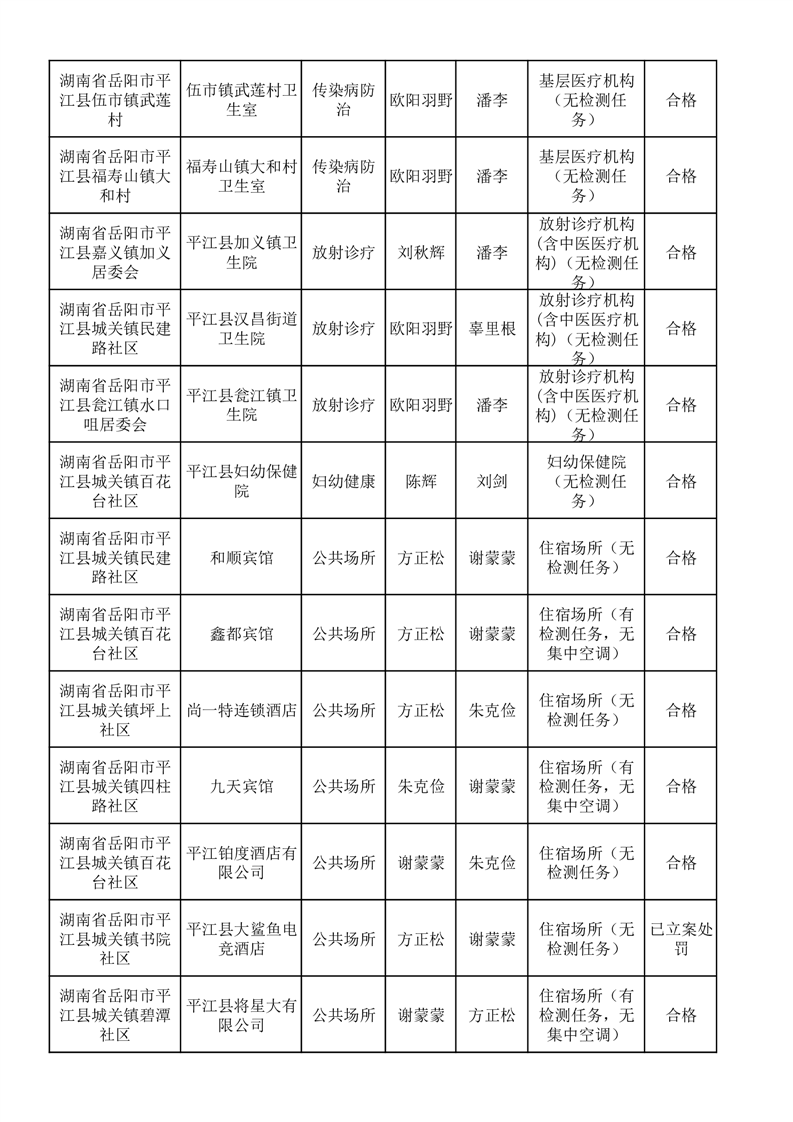
2023双随机公开公示
来源:县卫生健康局
2023-09-27 15:36
|
|
|
|