当前位置:
首页
>
政府信息公开
>
县直部门
>
县卫生健康局
>
健康平江
>
医疗服务
索 引 号:19/2023-2114739
发布机构:县卫生健康局
生成日期:2023-09-22 10:43:17.0
公开日期:2023-09-22
公开方式:政府网站
公开范围:全部公开
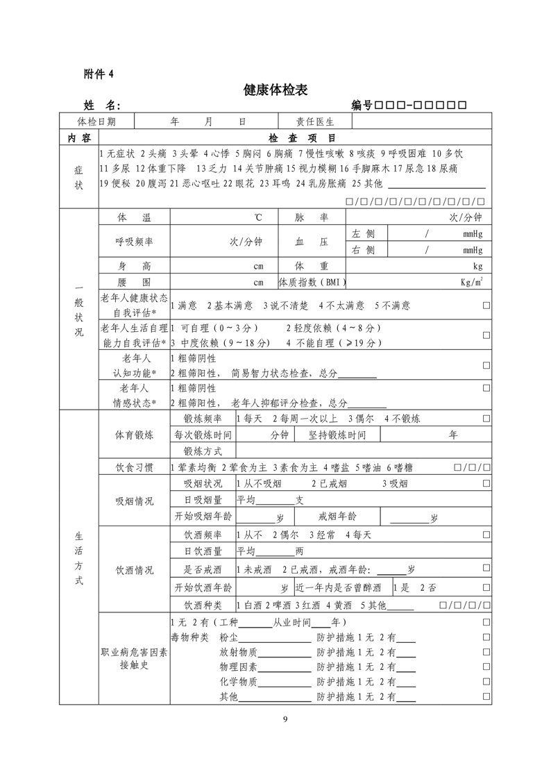
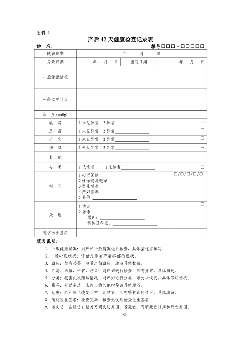
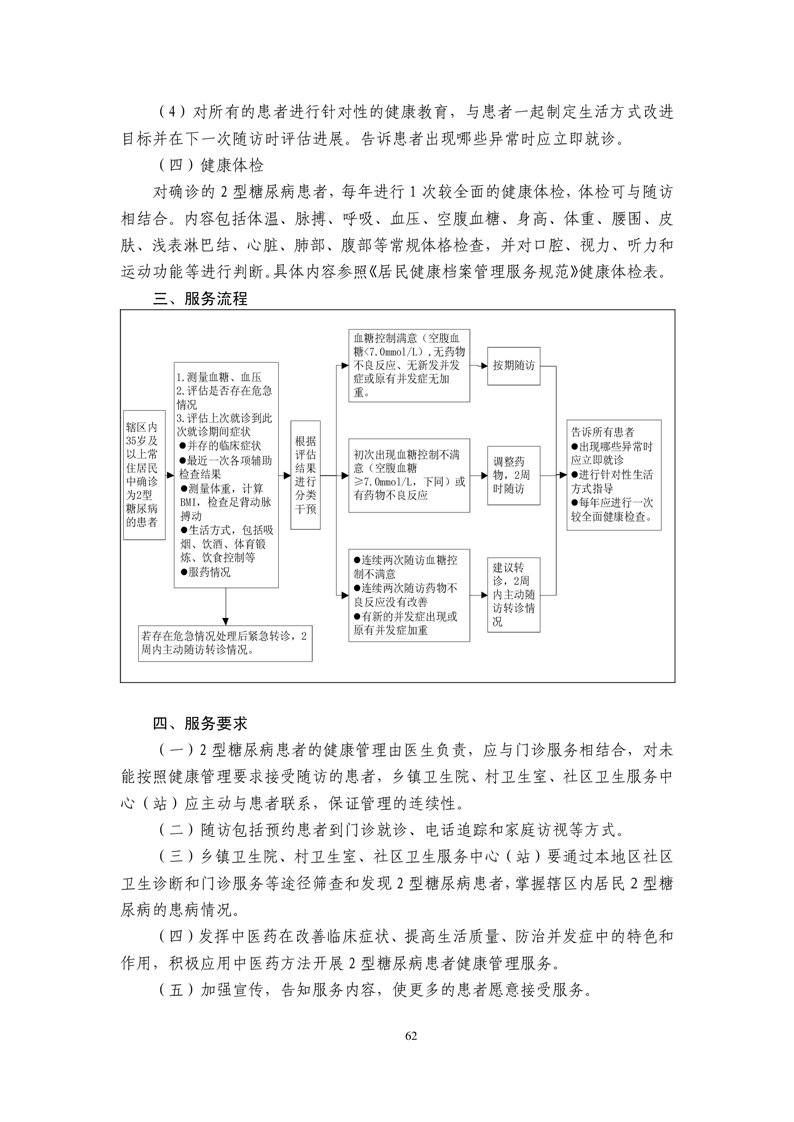
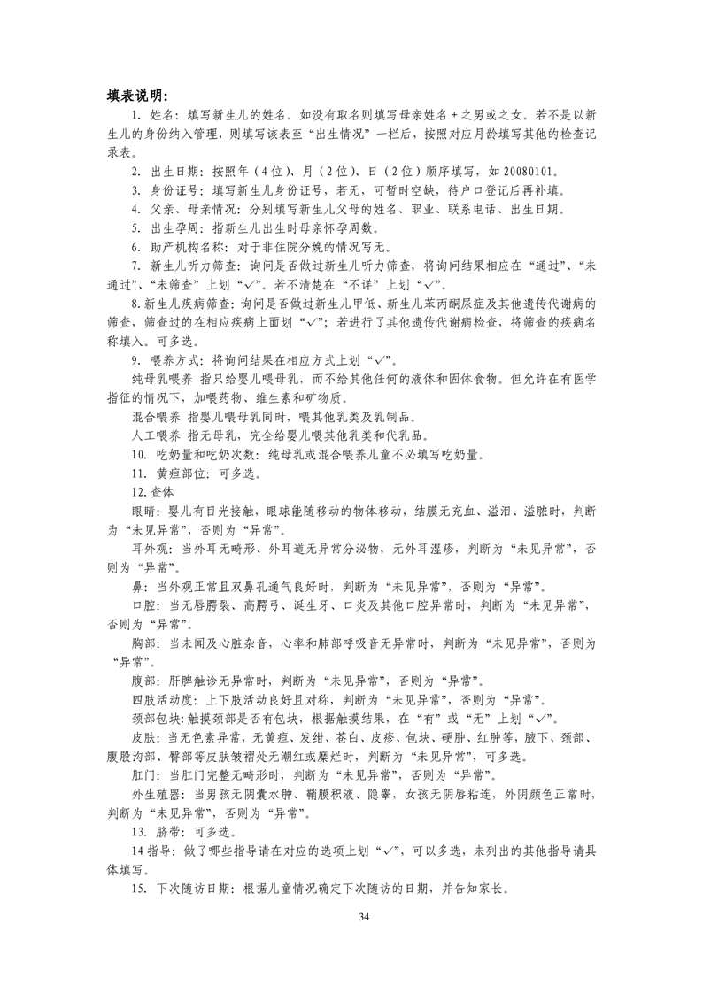
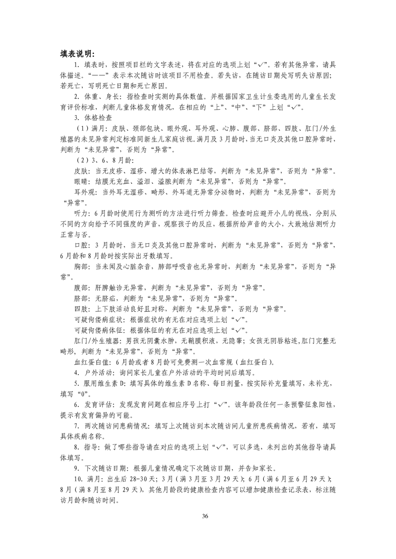
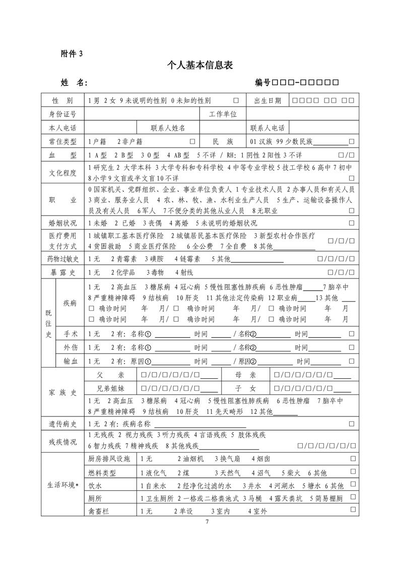
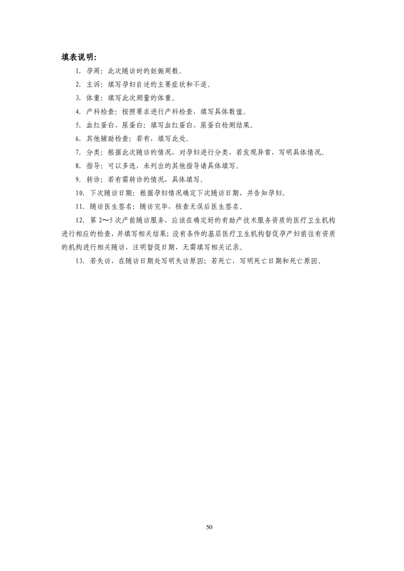
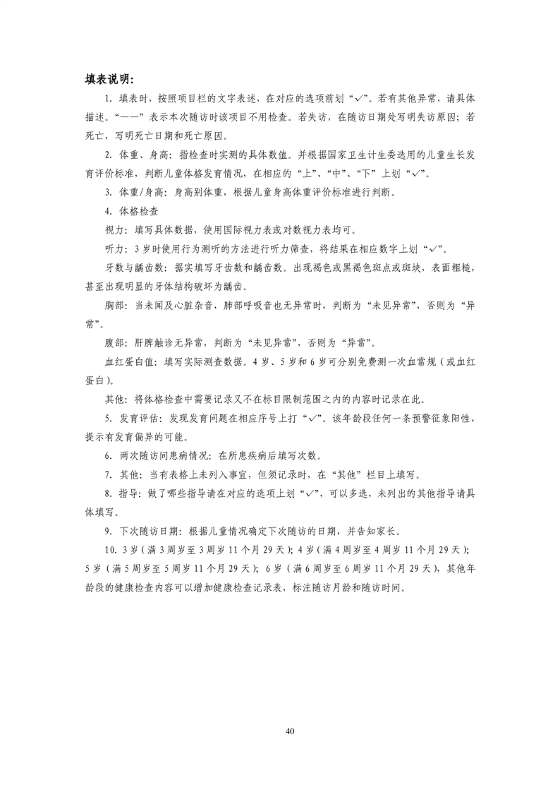
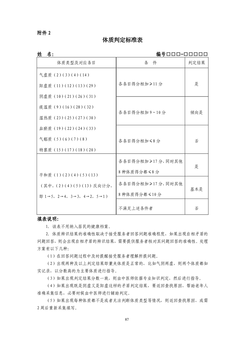
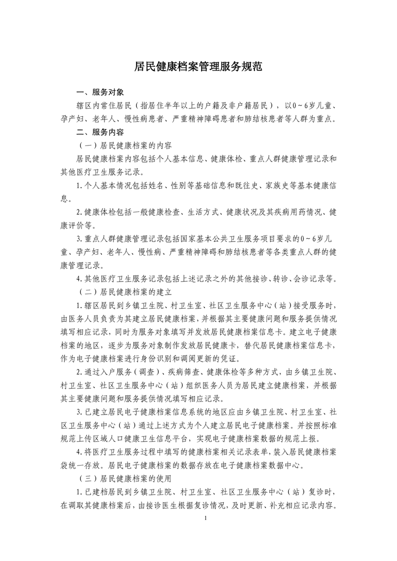
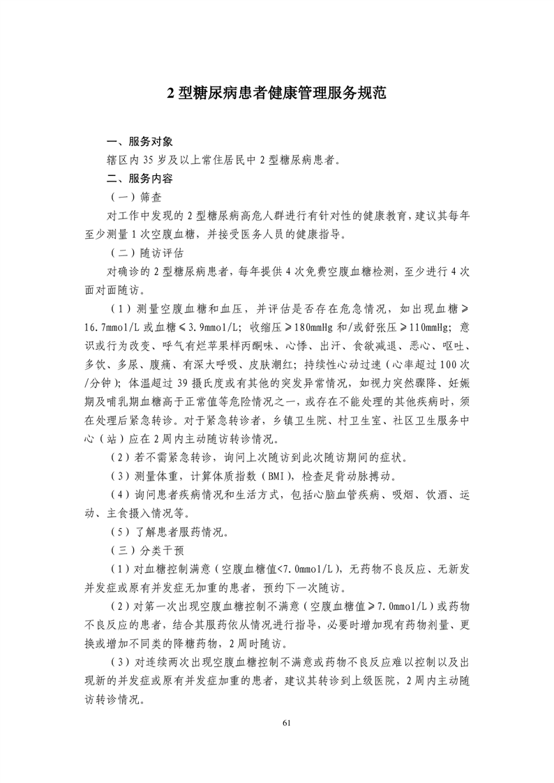
国家基本公共卫生服务规范(第三版)
来源:县卫生健康局
2023-09-22 10:43
|
|
|
|