当前位置:
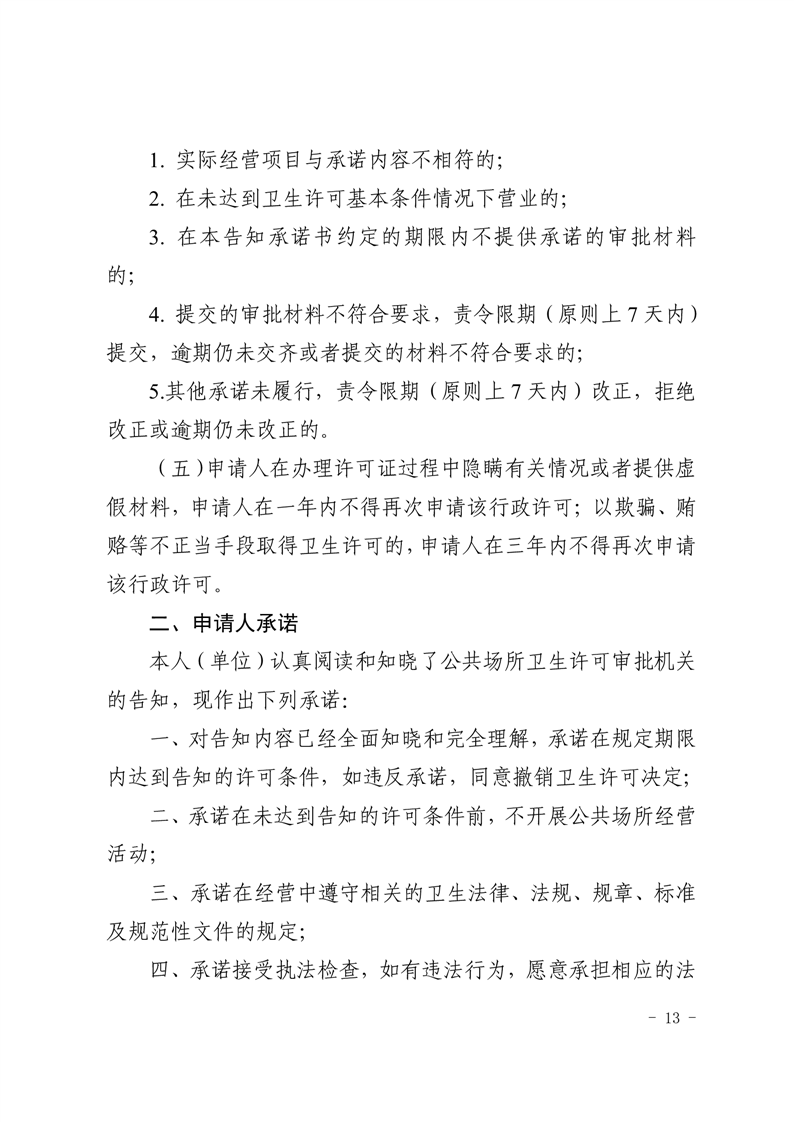
首页
>
政府信息公开
>
县直部门
>
县卫生健康局
>
行政执法公示
>
事前公示
>
行政执法依据及制度文件
索 引 号:19/2023-2114735
发布机构:县卫生健康局
生成日期:2023-09-22 10:37:07.0
公开日期:2023-09-22
公开方式:政府网站
公开范围:全部公开
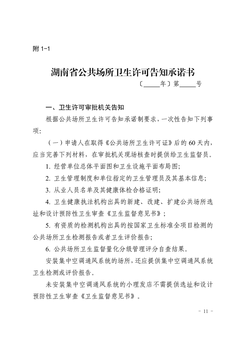
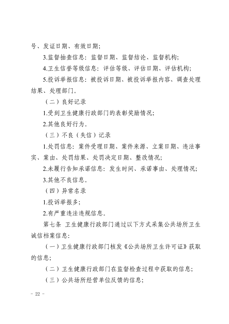
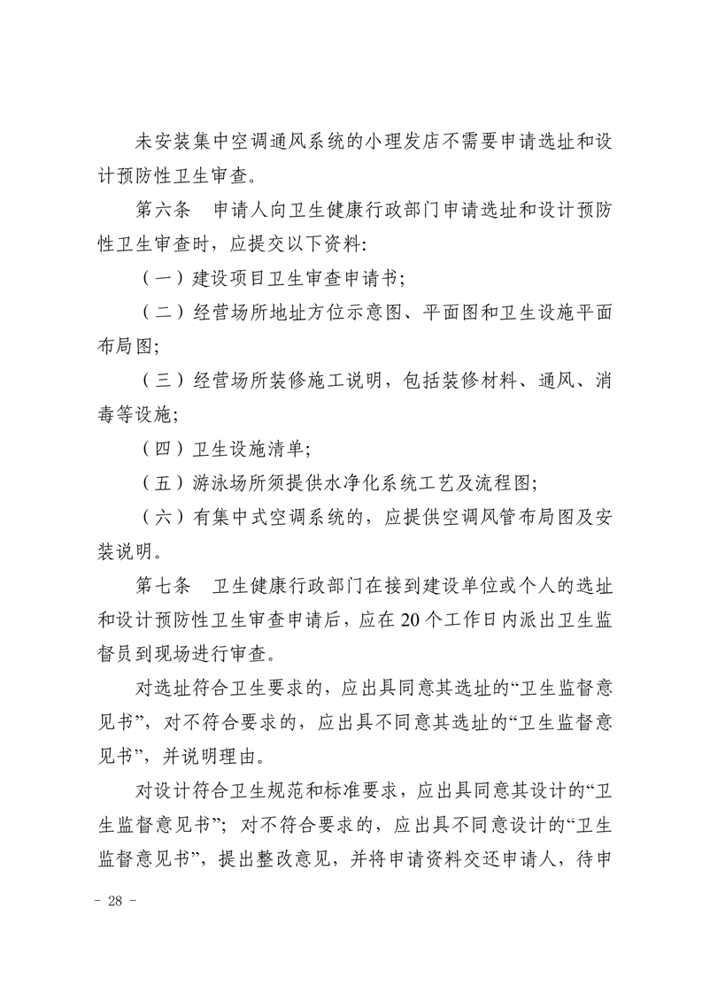
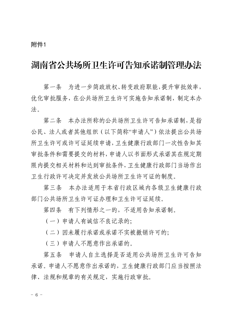
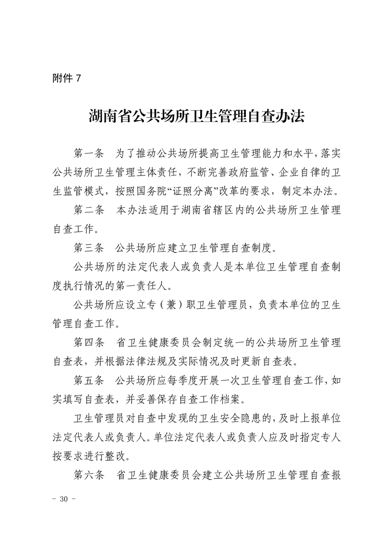
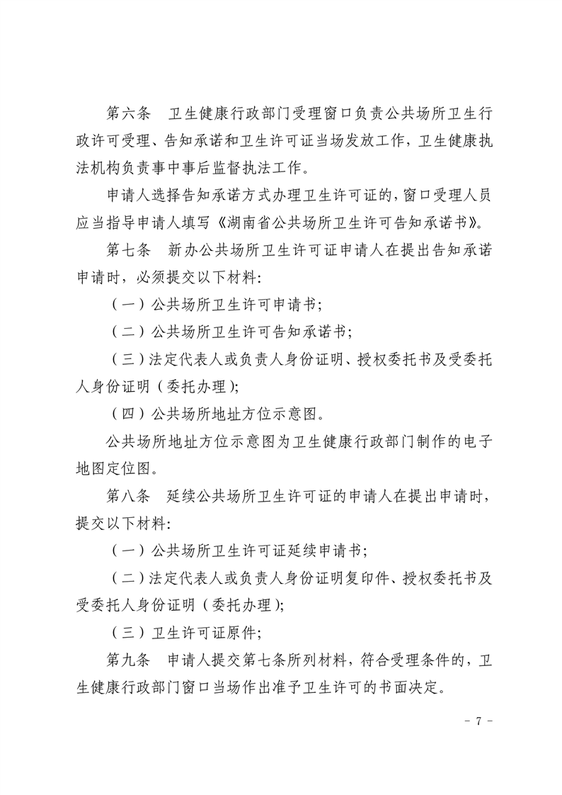
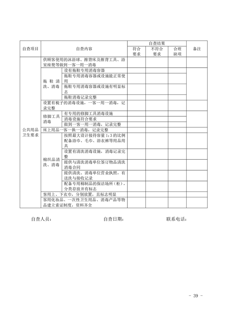
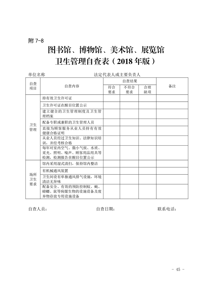
湖南省卫生健康委员会关于印发《湖南省公共场所卫生许可告知承诺制实施办法》及加强事中事后监管相关配套制度的通知
来源:县卫生健康局
2023-09-22 10:37
|
|
|
|