当前位置:
首页
>
政府信息公开
>
县直部门
>
县卫生健康局
>
行政执法公示
>
事前公示
>
行政执法依据及制度文件
索 引 号:19/2023-2114738
发布机构:县卫生健康局
生成日期:2023-09-22 10:42:14.0
公开日期:2023-09-22
公开方式:政府网站
公开范围:全部公开
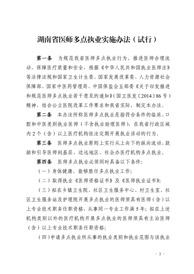
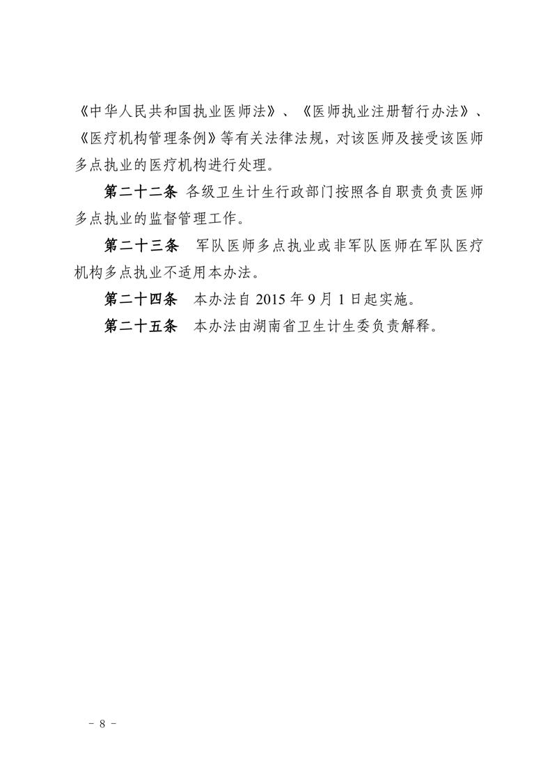
医师多点执业文件
来源:县卫生健康局
2023-09-22 10:42
|
|
|
|