当前位置:
首页
>
政府信息公开
>
其他单位
>
县交警大队
>
财政信息
索 引 号:34/2020-1708476
发布机构:县交警大队
生成日期:2020-01-20 08:33:36.0
公开日期:2020-01-20
公开方式:政府网站
公开范围:全部公开
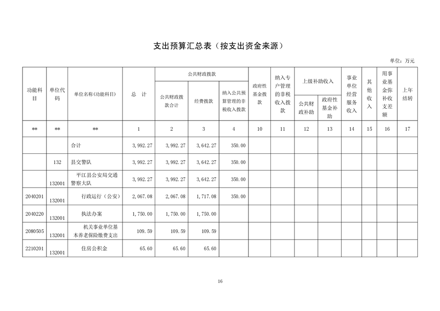
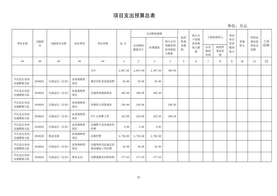
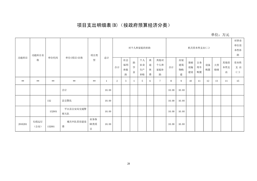
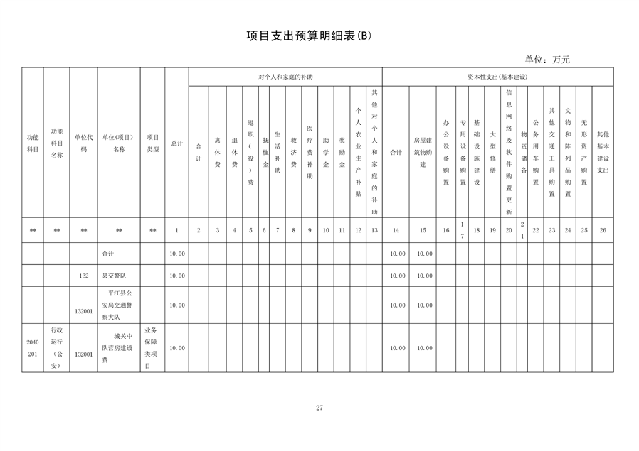
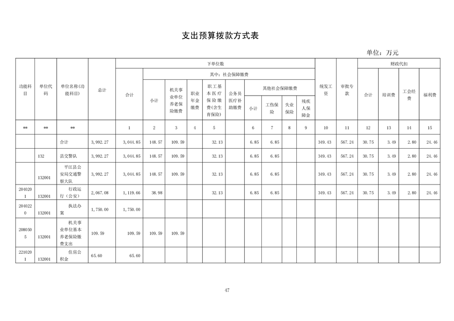
平江县公安局交通警察大队2020年部门预算说明
来源:县交警大队
2020-01-20 08:33
|
|
|
|