当前位置:
首页
>
政府信息公开
>
其他单位
>
县交警大队
>
财政信息
索 引 号:34/2020-1708775
发布机构:县交警大队
生成日期:2020-05-29 11:39:33.0
公开日期:2020-05-29
公开方式:政府网站
公开范围:全部公开
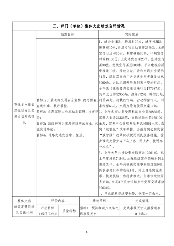
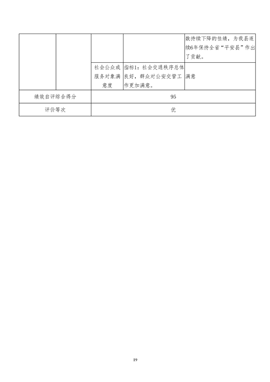
平江县公安局交通警察大队2019年绩效自评
来源:县交警大队
2020-05-29 11:39
|
|
|
|