当前位置:
首页
>
政府信息公开
>
其他单位
>
县生态环境局
>
规划计划
索 引 号:20/2019-1465011
发布机构:县环保局
生成日期:2019-01-02 17:03:30.0
公开日期:2019-01-02
公开方式:政府网站
公开范围:全部公开
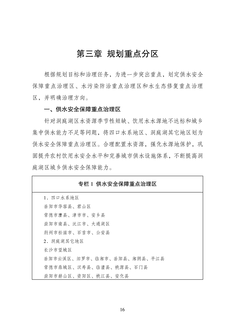
洞庭湖水环境综合治理规划
来源:县环保局
2019-01-02 17:03
|
|
|
|