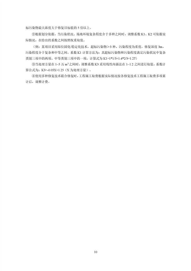
当前位置:
首页
>
政府信息公开
>
其他单位
>
县生态环境局
>
政策文件
索 引 号:43060010/2022-2012691
发布机构:市环保局
生成日期:2022-11-18 11:29:38.0
公开日期:2022-11-18
公开方式:政府网站
公开范围:全部公开
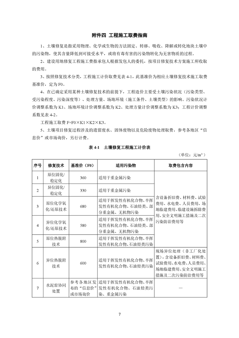
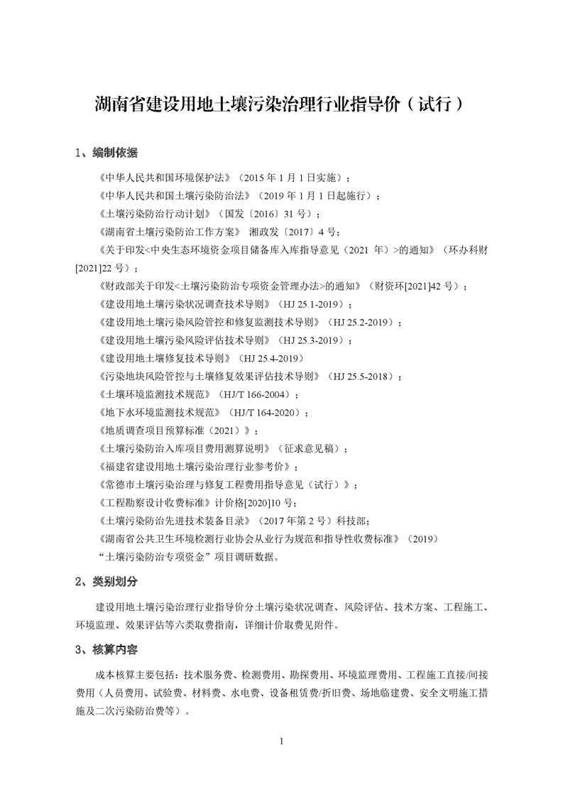
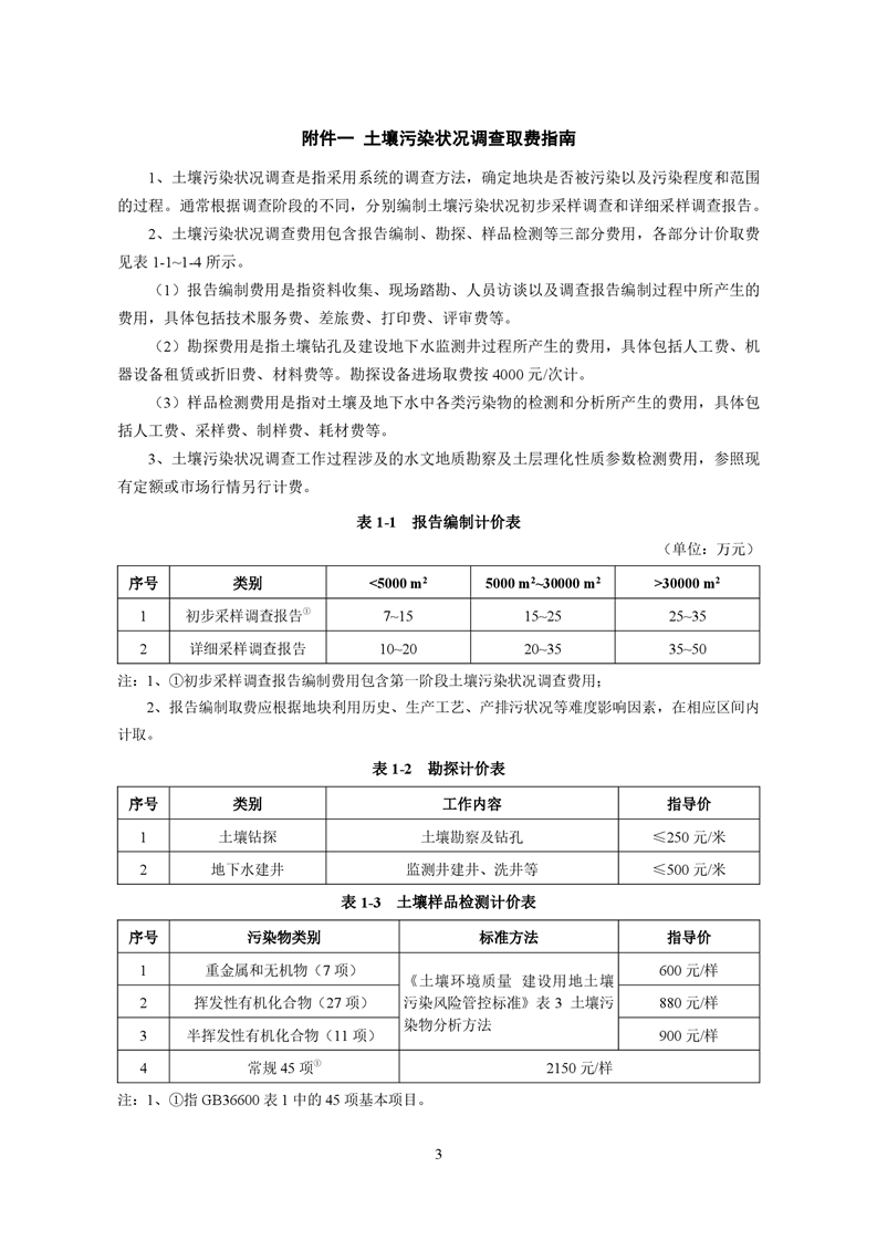
《湖南省建设用地土壤污染治理行业指导价(试行)》
来源:市生态环境局
2022-11-18 11:29
|
|
|
|