当前位置:
首页
>
政府信息公开
>
其他单位
>
县生态环境局
>
行政执法公示
>
事前公示
>
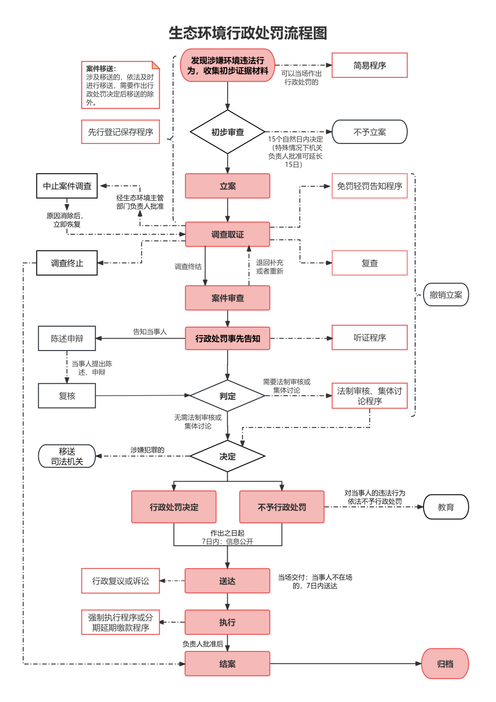
行政执法行为流程图
索 引 号:20/2024-2251946
发布机构:县生态环境局
生成日期:2024-11-26 11:03:03.0
公开日期:2024-11-26
公开方式:政府网站
公开范围:全部公开
岳阳市生态环境局行政执法流程图(2024年9月更新)
来源:生态环境局法制股
2024-11-26 11:03
|
|
|
|