当前位置:
首页
>
政府信息公开
>
县直部门
>
县信访局
>
财政信息
索 引 号:43060000/2019-1491998
发布机构:平江县
生成日期:2019-03-15 09:57:57.0
公开日期:2019-03-15
公开方式:政府网站
公开范围:全部公开
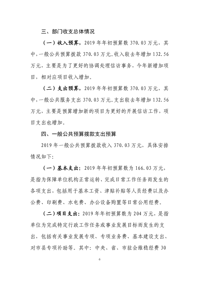
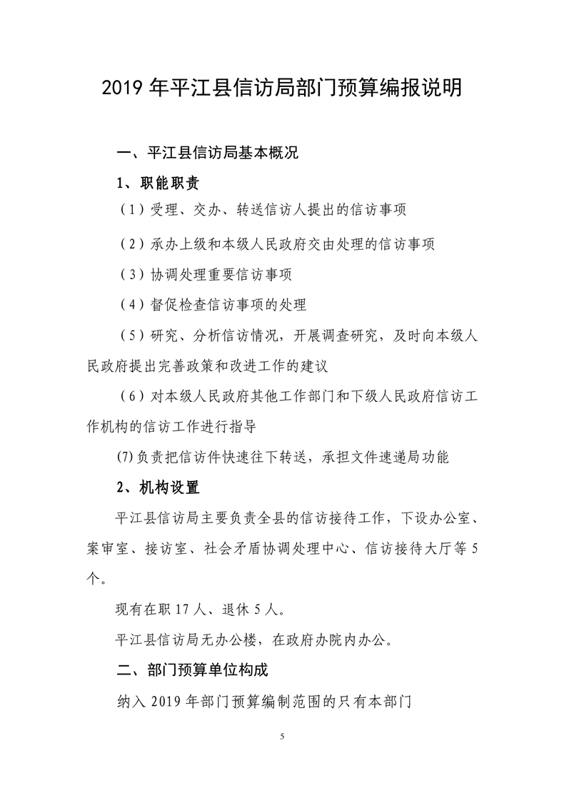
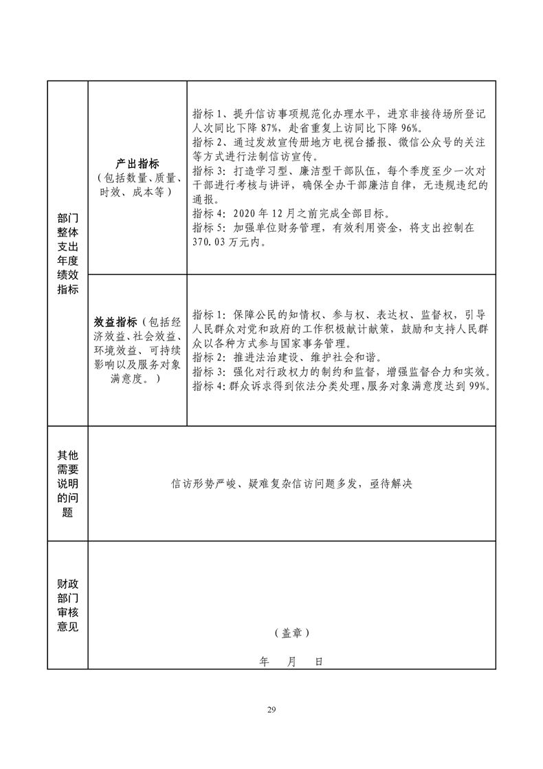
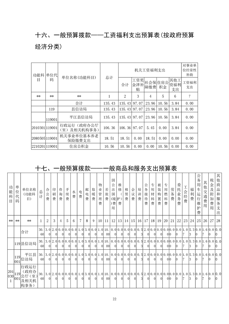
平江县信访局2019年部门预算编报说明
来源:县信访局
2019-03-15 09:57
|
|
|
|